认识差异 学会转变
——浅谈初高中数学教学差异及学习策略

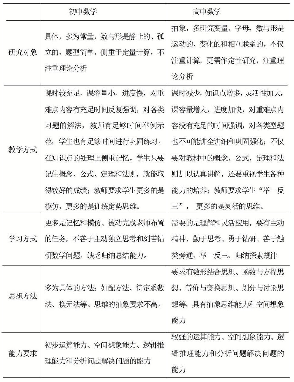
打开文本图片集
摘 要:刚从初中升入高中的学生普遍不能一下子适应过来,都觉得高一数学难学。如何根据初高中数学教学差异,帮助学生尽快适应高中数学教学特点和学习特点,跨过“高台阶”,就成为高一数学教师的首要任务。
关键词:偏科; 教学差异; 学习态度; 学习策略
中图分类号:G633.6 文献标识码:A 文章编号:1006-3315(2019)06-016-002
初中生经过中考的奋力拼搏,刚跨入高中,都有十足的信心、旺盛的求知欲,都有把高中课程学好的愿望。(剩余2462字)