注册帐号丨忘记密码?
1.点击网站首页右上角的“充值”按钮可以为您的帐号充值
2.可选择不同档位的充值金额,充值后按篇按本计费
3.充值成功后即可购买网站上的任意文章或杂志的电子版
4.购买后文章、杂志可在个人中心的订阅/零买找到
5.登陆后可阅读免费专区的精彩内容
打开文本图片集
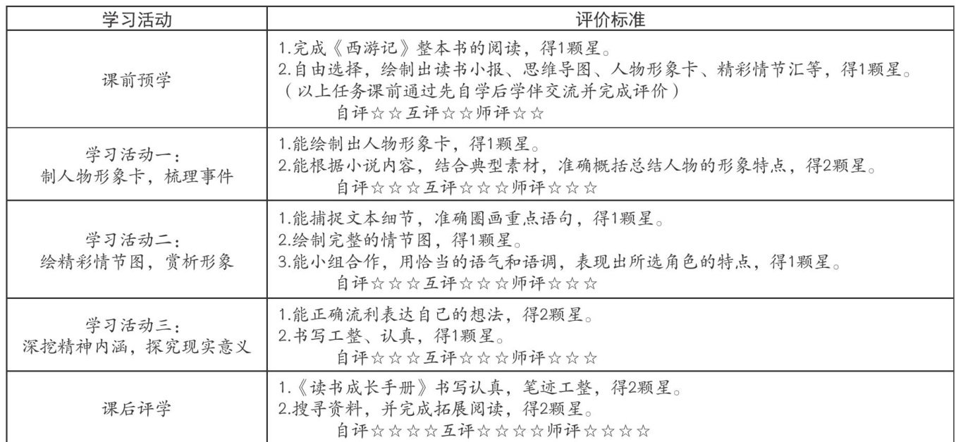
自新《课标》实施以来,整本书阅读的热度逐年上升,教师们积极探索整本书阅读教学的新路径。为提升学生阅读水平,我校语文教师从选书、通读、研读、展示和评价五个方面,对学生进行全过程阅读指导。笔者结合学校推行学历案的理念,在《西游记》整本书阅读推进过程中,将学历案的运用贯穿始终,通过学历案中活动任务的设置,激发学生的阅读兴趣,促进学生由浅层阅读逐步走向深度阅读。(剩余4246字)
登录龙源期刊网
购买文章
依托学历案在“三课”任务驱动下实施整本书阅读教学的策略探究
文章价格:4.00元
当前余额:100.00
阅读
您目前是文章会员,阅读数共:0篇
剩余阅读数:0篇
阅读有效期:0001/1/1 0:00:00