让课堂教学研究在组内建构中走向深刻
——“基于课程标准下的教学目标分解”集体备课活动

打开文本图片集
摘 要:本文是笔者通过对数学课堂教学研究的实践摸索,文中结合课标和具体案例,阐述教学目标分解后,对教学产生的帮助,这种研究方式的嵌入能够有效提升课堂教学的效率,同时也能对教师教学素养提升、教师个人发展起到促进作用。
关键词:教学方式; 教学目标; 建构
中图分类号:G623.5 文献标识码:A 文章编号:1006-3315(2020)9-020-001
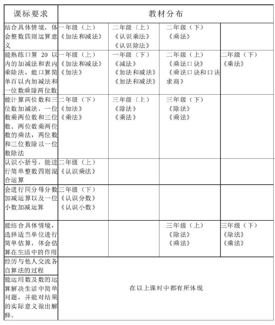
一、课标中知识的前后联系、要求
在新课程背景下,我们在钻研教材时不仅要从宏观上、整体上去把握一册教材、一个单元在整个教材体系中的地位作用,更要从微观的角度深刻研究每一课时教材的具体内容、编写层次和编写意图,着力读懂、读透教材的每一幅图、每一句话,甚至每一道习题,把握文本背后所蕴藏着的丰富内涵。(剩余1549字)