注册帐号丨忘记密码?
1.点击网站首页右上角的“充值”按钮可以为您的帐号充值
2.可选择不同档位的充值金额,充值后按篇按本计费
3.充值成功后即可购买网站上的任意文章或杂志的电子版
4.购买后文章、杂志可在个人中心的订阅/零买找到
5.登陆后可阅读免费专区的精彩内容
打开文本图片集
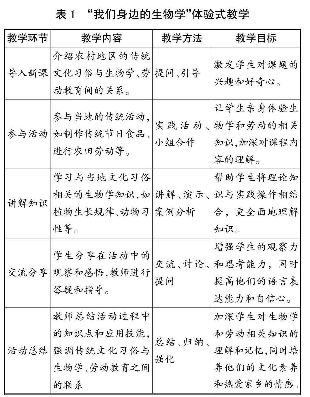
在农村初中教育中,劳动教育与生物学课是两个重要的学科。然而,在实际教学中,二者往往相对独立,缺乏有效的融合。这种状况不仅限制了学生对学科知识的全面理解,也影响了他们在实际生活中运用知识的能力。因此,农村初中劳动教育与生物学教学融合的创新研究与实践显得尤为重要。
农村地区有着得天独厚的自然资源优势,这为劳动教育和生物学的融合教学提供了极为有利的条件。(剩余3913字)
登录龙源期刊网
购买文章
农村初中劳动教育与生物学教学融合的创新与实践
文章价格:4.00元
当前余额:100.00
阅读
您目前是文章会员,阅读数共:0篇
剩余阅读数:0篇
阅读有效期:0001-1-1 0:00:00