案例教学法在化工环保与安全技术课程教学中的应用

打开文本图片集
中图分类号:G642 文献标识码:A DOI:10.16400/j.cnki.kjdk.2025.29.008
Application of Case Teaching Method in the Teaching of "Chemical Environmental Protection and Safety Technology" Course
LI Ruizhen’, ZENG Lingyun², FU Yuhang
SchoolofChemistryandEnvironmentalEngineeing,ichuanUniversityofScience&Enginering,Zigong,Sichuan64300
2. Chongqing Industry and Commerce School, Chongqing )
AbstractThe article addresses the limitations of traditional teaching methods in the course of Chemical Engineering Environmental Protection and Safety Technology by proposing an exploratory and practical teaching approach based on engineering practice cases.It details the selection and design ofcases,teaching processes,assessment methods,and results.The findings indicate that students have achieveda more solid graspoftheoretical knowledge,with significantly improved scores incomprehensive applicationand advanced extension questions.This teaching model effctivelyresolves the disconnectbetween theoryandpractice in traditional teaching,enabling students tobeter masterknowledge andsils, thereby laying a solid foundation for future work in chemical engineering-related fields.
Keywordschemical environmental protection and safety; engineering practice cases; case teaching method
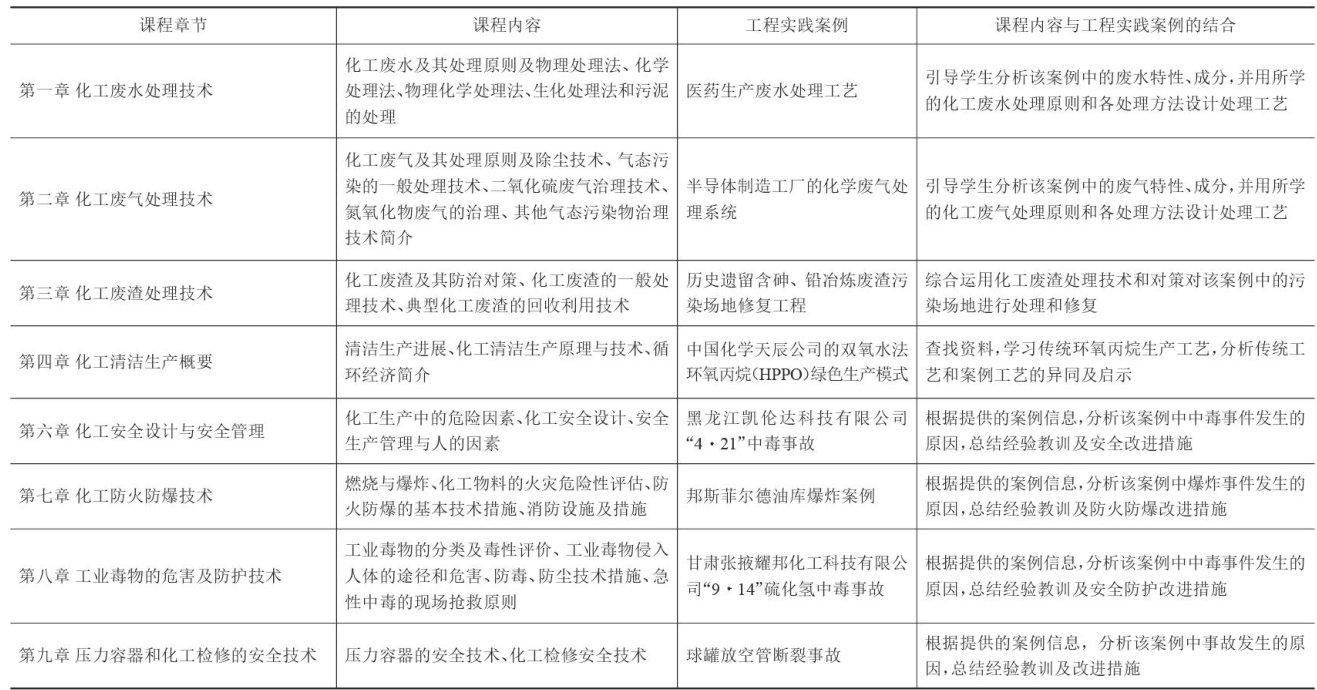
在经济全球化和工业现代化进程中,化工行业作为国民经济的支柱产业之一,在推动经济发展、提高人民生活水平等方面发挥着重要作用[3]。(剩余5572字)