注册帐号丨忘记密码?
1.点击网站首页右上角的“充值”按钮可以为您的帐号充值
2.可选择不同档位的充值金额,充值后按篇按本计费
3.充值成功后即可购买网站上的任意文章或杂志的电子版
4.购买后文章、杂志可在个人中心的订阅/零买找到
5.登陆后可阅读免费专区的精彩内容
打开文本图片集
作者简介:段金朋(1974—),男,山东潍坊人,本科,一级教师,研究方向:初中数学教学。
一、教学目标
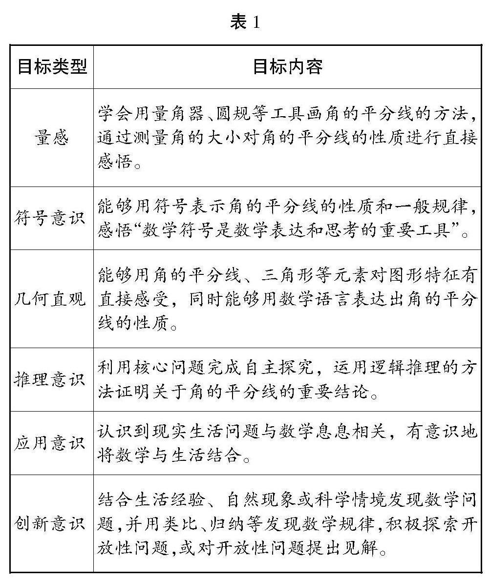
根据《义务教育数学课程标准(2022年版)》中有关“三角形”第二课时教学的指示,立足该章节内容所涉及的核心素养,制订如下教学目标,具体如表1所示。
表1
■
二、教学重难点
(一)教学重点
1.正确了解角平分线性质定理及逆定理。(剩余3191字)
登录龙源期刊网
购买文章
初中数学核心问题课堂教学案例
文章价格:4.00元
当前余额:100.00
阅读
您目前是文章会员,阅读数共:0篇
剩余阅读数:0篇
阅读有效期:0001/1/1 0:00:00