注册帐号丨忘记密码?
1.点击网站首页右上角的“充值”按钮可以为您的帐号充值
2.可选择不同档位的充值金额,充值后按篇按本计费
3.充值成功后即可购买网站上的任意文章或杂志的电子版
4.购买后文章、杂志可在个人中心的订阅/零买找到
5.登陆后可阅读免费专区的精彩内容
打开文本图片集
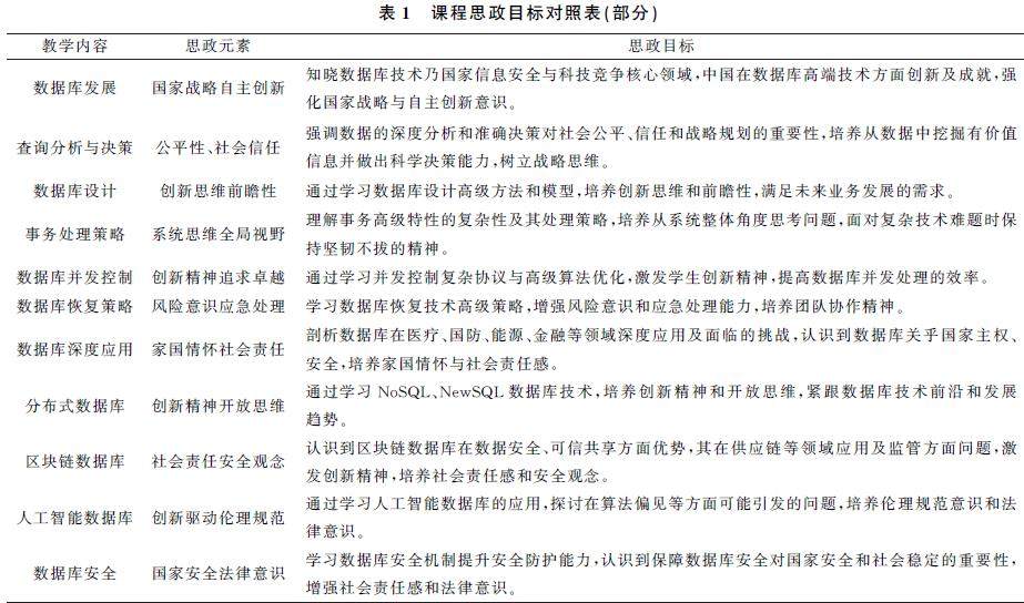
摘要:数字化时代,数据成为国家重要战略资源,数据库技术发展关乎国家数字经济竞争力。然而,当前研究生数据库理论及应用课程思政存在思政与专业融合表层化、目标定位模糊化、评价机制缺失化及技术类课程思政特殊性壁垒等问题。本研究融入自主创新、家国情怀等思政元素,提出了精准挖掘思政元素、场景化渗透价值观、能力导向评价改革和闭环生态构建的“四维”教学改革路径。(剩余4272字)
登录龙源期刊网
购买文章
数据库理论及应用课程育人模式构建与实践
文章价格:4.00元
当前余额:100.00
阅读
您目前是文章会员,阅读数共:0篇
剩余阅读数:0篇
阅读有效期:0001/1/1 0:00:00