注册帐号丨忘记密码?
1.点击网站首页右上角的“充值”按钮可以为您的帐号充值
2.可选择不同档位的充值金额,充值后按篇按本计费
3.充值成功后即可购买网站上的任意文章或杂志的电子版
4.购买后文章、杂志可在个人中心的订阅/零买找到
5.登陆后可阅读免费专区的精彩内容
打开文本图片集
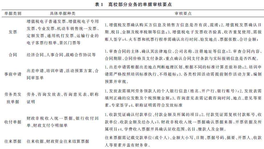
摘要:新质生产力赋能高校财务管理工作的先进条件:一是高校作为教育载体,发挥教书育人的基本功能,保障了新质生产力的高质量群众基础;二是高校作为科研机构,将高质量创新技术引入财务管理工作中,有足够的科研力量保证其实践效果;三是高校产教融合模式的推进,将促使新质生产力快速应用于产业集群,具有规模经济效应。(剩余4388字)
登录龙源期刊网
购买文章
新质生产力赋能高校财务管理工作转型研究
文章价格:4.00元
当前余额:100.00
阅读
您目前是文章会员,阅读数共:0篇
剩余阅读数:0篇
阅读有效期:0001/1/1 0:00:00