科教融合驱动实践教学改革研究

打开文本图片集
摘要:科教融合是培养创新型人才的重要途径,文章从科教融合推进学科竞赛、科研项目研究内容融入学生毕业论文等途径论证了科教融合在实践教学改革中发挥的重要作用,在总结科教融合驱动教学改革效果的基础上,发现了当前科教融合中存在的困境,并提出了对应的改进措施。
关键词:科教融合;实践教学改革;驱动路径
中图分类号:G4 文献标识码:A doi:10.19311/j.cnki.16723198.2026.04.069
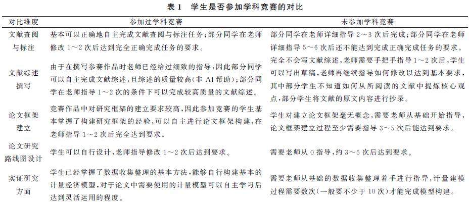
1 科教融合驱动学科竞赛的实践教学改革路径
1.1 项目研究内容推进学科竞赛
以金融数学专业为例,全国大学生市场调查竞赛与全国大学生统计建模竞赛是与金融数学专业相关度较高的竞赛项目。(剩余5658字)