注册帐号丨忘记密码?
1.点击网站首页右上角的“充值”按钮可以为您的帐号充值
2.可选择不同档位的充值金额,充值后按篇按本计费
3.充值成功后即可购买网站上的任意文章或杂志的电子版
4.购买后文章、杂志可在个人中心的订阅/零买找到
5.登陆后可阅读免费专区的精彩内容
打开文本图片集
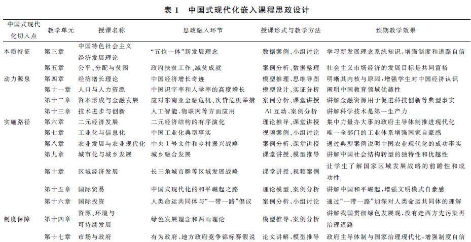
摘要:中国式现代化进程的稳步推进为经济社会各个领域带来前所未有的机遇与深刻变革。发展经济学课程需要突破既有传统西方叙事为主导的理论框架束缚,融入思政元素,重塑理论内涵和教学体系。中国式现代化拥有独特核心驱动要素,才能完成发展中国家无法跨越的现代化鸿沟。本文以中国式现代化框架重构课程思政体系,从中国式现代化的本质特征、动力源泉、实施路径和制度保障4个维度将课程思政嵌入式融合课程教学。(剩余5643字)
登录龙源期刊网
购买文章
发展经济学育人体系创新研究
文章价格:4.00元
当前余额:100.00
阅读
您目前是文章会员,阅读数共:0篇
剩余阅读数:0篇
阅读有效期:0001/1/1 0:00:00