注册帐号丨忘记密码?
1.点击网站首页右上角的“充值”按钮可以为您的帐号充值
2.可选择不同档位的充值金额,充值后按篇按本计费
3.充值成功后即可购买网站上的任意文章或杂志的电子版
4.购买后文章、杂志可在个人中心的订阅/零买找到
5.登陆后可阅读免费专区的精彩内容
打开文本图片集
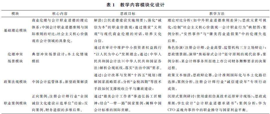
摘要:当前,我国经济进入新的发展阶段,同时对会计人员提出了新的要求:会计人员要同时具备专业技能与思政素养,而商业伦理与会计职业道德的课程属性与该要求高度契合。文章从阐述思政元素融入商业伦理与会计职业道德课程的必要性入手,剖析了该课程思政教学改革的难点,深入探讨了思政元素融入该课程教学的实施路径,旨在为培养专业技能及职业道德兼具的高素质会计人才提供参考。(剩余4549字)
登录龙源期刊网
购买文章
商业伦理与会计职业道德教育创新
文章价格:4.00元
当前余额:100.00
阅读
您目前是文章会员,阅读数共:0篇
剩余阅读数:0篇
阅读有效期:0001/1/1 0:00:00