注册帐号丨忘记密码?
1.点击网站首页右上角的“充值”按钮可以为您的帐号充值
2.可选择不同档位的充值金额,充值后按篇按本计费
3.充值成功后即可购买网站上的任意文章或杂志的电子版
4.购买后文章、杂志可在个人中心的订阅/零买找到
5.登陆后可阅读免费专区的精彩内容
打开文本图片集
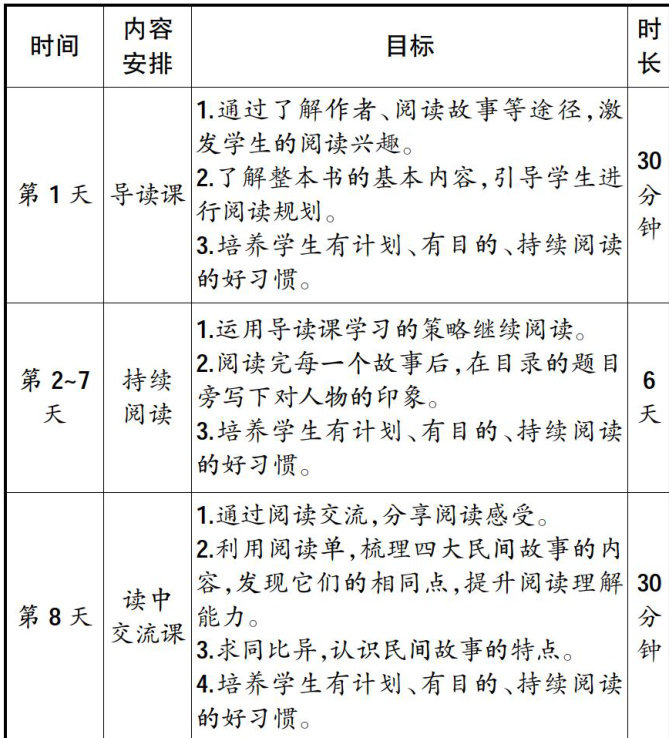
【课程目标】
1.通过导读课、读中交流课和读后分享课,激发学生对民间故事的阅读兴趣。2.指导学生阅读民间故事,了解民间故事的特点,感受中华文化的魅力,探寻文化根脉3.指导学生运用人物卡片、思维导图等阅读策略,学会提取重要信息,创造性复述故事,提升整本书阅读能力。4.理解民间故事所讲的道理,让学生心灵得到启迪,情感得到熏陶,产生美好的向往,拥有积极的人生观。(剩余4422字)
登录龙源期刊网
购买文章
走进民间故事 探寻文化根脉
文章价格:4.00元
当前余额:100.00
阅读
您目前是文章会员,阅读数共:0篇
剩余阅读数:0篇
阅读有效期:0001-1-1 0:00:00