注册帐号丨忘记密码?
1.点击网站首页右上角的“充值”按钮可以为您的帐号充值
2.可选择不同档位的充值金额,充值后按篇按本计费
3.充值成功后即可购买网站上的任意文章或杂志的电子版
4.购买后文章、杂志可在个人中心的订阅/零买找到
5.登陆后可阅读免费专区的精彩内容
打开文本图片集
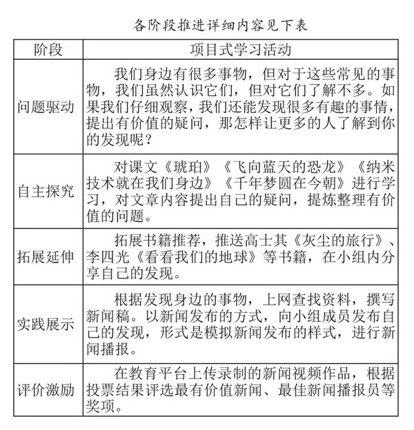
【摘要】受新冠肺炎疫情的影响,线上课程成了学生学习的主要方式。由于师生之间无法面对面授课,缺少师生的互动交流,不能很好激发学生学习的兴趣。尝试通过“项目式主题活动”与语文学科融合,将学科内容渗透在项目式的主题活动中,从而激发学生的学习热情,拓宽学生的参与面,提升学生问题提出的能力、搜集和处理信息能力以及信息技术运用能力。(剩余4996字)
登录龙源期刊网
购买文章
关于“项目式主题活动”与语文学科融合的研究
文章价格:4.00元
当前余额:100.00
阅读
您目前是文章会员,阅读数共:0篇
剩余阅读数:0篇
阅读有效期:0001-1-1 0:00:00