教学月刊·中学版(教学参考)

教学月刊·中学版(教学参考)

2024年02期
  • 收藏
收藏成功
微博 空间 微信
《教学月刊小学版》是一份公开出版、面向小学教师的专业期刊。创刊以来,一直深受广大读者的欢迎和喜爱,质量不断提高,发行量稳...     展开

类型

月刊

类别

教育教学
定价
促销信息
全年订阅更优惠!
¥10.00 ¥6.00
目录

特别关注

语文大概念的揭示与表述:单元的视角
*本文是浙江省教育科学规划2022年度规划课题“重构与转型:大概念视角下初中语文单元作业设计研究”(课题编号:2022SC217)的阶段性研究成果。 摘 要:语文单元大概念不同于课程大概念,其表述有一定的内在机理和逻辑。从审视“什么都...
历史课程学习板块大概念及其教学策略
摘 要:历史课程大概念可划分为学习板块大概念、学习单元大概念、单课时大概念三种。历史课程学习板块大概念是指反映该学习板块的核心思想或核心观念,具有较强的价值性、统摄性和迁移性等特征。具体教学中,教师要在明确所教学习板块大概念的基础上,...
大概念引领 一体化衔接 协同性育人
*本文是江苏省中小学教学研究室教学研究重点自筹课题“大概念视阈下小初高思政课一体化的教学实践研究”(课题编号:2021JY14-ZB17)的阶段性研究成果。 摘 要:小初高思政课一体化和大概念有着共同的价值取向和逻辑一致性,大概念可以...
基于大概念的高中思想政治体系化教学
*本文是江苏省中小学教学研究第十四期重点资助课题“以学科大概念教学促进中学思政课程转化的实践研究”(课题编号:2021JY14—ZA11)的阶段性研究成果。 摘 要:“大概念教学”有助于解决“知识点教学”的弊端,使课堂教学真正站在素养...
基于理解 过程为本 渐次建构
摘 要:以大概念为核心实施大单元教学,可以使教师准确把握学科教学的重点与本质,优化教学内容组织形式,进而提高教学实效。但实践中,对大概念理解的偏差与提取路径的“迷惘”,成为大单元教学推行受阻的原因之一。为解决该问题,教师需要通过理论分...
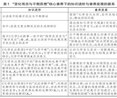
以大概念为统领的化学“变化观念与平衡思想”培育
摘 要:“变化观念与平衡思想”核心素养,指向物质转化层次的高阶知识,能反映学生对物质变化与转化认识观念的系统认知。大概念向上能对接化学核心素养,向下能对接化学核心知识,在核心素养的培育过程中起到承上启下的桥梁作用。因此,教师应以大概念...

专题聚焦

基于项目式学习“非常1+7”模式相关理念的初中语文说明性文本教学
摘 要:项目式学习作为综合性教学活动,正成为促进学生举一反三、融会贯通,加强知识间内在关联,促进知识结构化的重要学习方式。其实施有利于解决说明性文本教学中存在的知识板结、知识错位、供需错位等问题。依据项目式学习“非常1+7”模式的相关...
项目式学习中表现性评价的实施探究
摘 要:表现性评价是教、学、评深度融合的一种新型评价方式,能够改变传统评价方式倾向于知识技能目标,不利于学生的语言表达、动手实践等能力培养的弊端,将其运用于项目式学习中,可有效评价学生的综合能力.教师要明确表现性评价的内涵,发掘其与项...
初中科学微项目式学习实践探究
摘 要:学科微项目式学习聚焦1~2课时的教学内容,基于真实情境,引导学生进行合作探究、组内和组间交流、学习评价等活动。在微项目式学习活动实施前,教师需要对教学内容、教学目标及学习流程进行重构。在微项目式学习活动实施中,教师可设计多个驱...

课改前沿

基于目标导向的高中生物学“四维四素”单元境脉创设策略
摘 要:单元境脉为整个单元概念和素养目标体系的达成服务,是具有一定整体性、逻辑性、脉络性的情境体系,其创设需要充分考虑目标的导向作用。教师可以依据学习目标中的学情、概念、素养、结构四个维度,分别设计单元境脉的素材、知识、立意、逻辑这四...
“大思政课”背景下高中跨学科研学活动的设计与实践
*本文是广西壮族自治区崇左市教育科学“十四五”规划 2022 年度课题“‘三新’背景下,县域高中思想政治议题式教学实践研究”(课题编号:cjgkt2022055)的阶段性研究成果。 摘 要:跨学科研学活动是提升“大思政课”教学的新渠道...

实践创新

运用概念图培育历史思维能力的价值、问题与优化路径
*本文是江苏省教育科学“十三五”规划 2020 年度课题“思维能力导向的高中历史课堂教学设计策略研究”(课题编号:C-c/2020/02/24)及南京市中小学教学研究2020年度十三期重点课题“基于证据思维能力的高中历史教学实践研究”(课题...
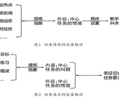
基于认知规律的初中物理“任务序列”教学
*本文是2022年浙江省教育科学规划课题“四环序列:立足核心素养的初中物理教学范式研究”(课题编号:2022SC036)的阶段性研究成果。 摘 要:“任务序列”教学要求学生能够在新的情境中应用知识,所设计的任务需要具备“指向真实世界的...
三重对话:“中西合璧”交响乐教学研究
摘 要:“中西合璧”交响乐作品,体现民族题材和音乐素材,综合运用中西方作曲技法,具有独特的音色、节奏、复调等音乐元素,在音乐教学中具有重要地位。教师可引导学生与音色、节奏、复调及作曲技法展开对话,并运用听辨、想象、表演等对话方式,构建...

教学探微

核心素养视域下将数学史融入教学的研究
摘 要:数学史是研究数学发展进程及其规律的科学,是学习数学、认识数学的有力工具,将其融入教学,可有效发展学生的核心素养,发挥数学学科的育人价值.具体教学中,教师可基于对教学内容的解析,制订并解析教学目标,诊断教学问题,分析教学支持条件...
基于完整、真实阅读体验的《百年孤独(节选)》教学探究
摘 要:对《百年孤独(节选)》进行教学,教师应基于学情了解学生需要,立足教材有机勾连全书,推动学生展开《百年孤独》整本书阅读。教学实践中,以丽贝卡这一人物为切入点,设计“为丽贝卡撰写人物词条”核心学习任务,以及“为丽贝卡拟写100字左...
初中语文演讲单元教学的三项任务与三大融合
摘 要:演讲是一种重要的沟通能力,也是学生通过语文课程学习所需具备的关键能力。如何依据课程标准和教材有效开展演讲单元教学,是初中语文教师需要认真思考和积极探索的重要课题。在教学实践中,教师要在落实“学习演讲词”“撰写演讲稿”“举办演讲...

教材研究

基于整体性视角的数学教材例、习题研究
摘 要:基于整体性视角研究教材例、习题的编制特点,教师可从题型、知识类型和数学基本思想三个维度对其进行数量统计分析,并根据相关理论构建知识类型框架与数学基本思想框架.教师要充分重视例、习题在引导学生挖掘数学知识的内在联系、培养学生看待...
人教版高中地理教材中渗透“双碳”目标的内容研究及教学建议
摘 要:“双碳”目标反映了“人类活动—全球碳循环—气候变化”的互馈作用,体现了我国采取行动积极应对气候变化的国际责任与担当,与地理教学关系密切。教师可以将地理教材内容进行分类,分别解构其中渗透“双碳”目标的内容及其特点,在整体把握的基...
挖掘教材资源 落实核心素养
摘 要:“阅读”和“科学·技术·社会·环境”是浙教版义务教育教科书《科学》中的重要栏目,对正文具有补充和辅助作用。教师要充分认识其在教学中的价值,利用其内容充实,涉及面广,具有综合性、延展性、实践性、创造...

试题研究

遵循依标命题 引导依标教学
摘 要:在不再制定考试大纲的背景下,普通高中课程标准中的每一部分内容对高考“依标命题”都具有重要的指导价值.因此,教师可根据其目录顺序,逐块研究高考试卷“依标命题”的落实情况.具体操作中,教师可比较分析课标倡导的基本理念与高考命题理念...
初中道德与法治试题的表现性任务:价值、含义和设计
摘 要:表现性评价即在尽量合乎真实的情境中,运用评分规则对学生完成复杂任务的过程表现或结果作出判断,将其运用于初中学业水平考试中,能让核心素养可评、可测。表现性试题就是基于表现性评价理念命制的试题,而表现性任务则是表现性试题的重要组成...

作业研究

基于大概念的高中化学单元作业设计探究
摘 要:以大概念为统领设计单元作业,能够把握和明确单元教学的核心,使作业更好地为发展学生的核心素养服务。具体教学中,教师要确定单元作业的主题内容,依据课程标准要求提炼大概念,并以大概念为指引,制订单元作业目标,形成与单元课时作业匹配的...
基于逆向设计理论的课堂作业重构探析
*本文是2022年度浙江省教师教育规划课题“三境三动·减负提质:初中科学作业进阶设计研究”(课题编号:ZX2022168)的阶段性研究成果。 摘 要:课堂作业是课堂教学的有机组成部分,具有巩固与延伸、培养与发展、反馈与交流三...

信息广角

《教学月刊·中学版》(教学参考)主要栏目设置
《教学月刊·中学版》为旬刊,每月按“教学参考”“教学管理”“外语教学”三个方向出版。以下是上旬刊“教学参考”的主要栏目。 【特别关注】专家特稿或热点专题。 【专题聚焦】聚焦值得深入探讨的话题(以专题形式呈现)。 【课改前沿】跟课程...
相关杂志
  • 中国学校体育

    中国学校体育

    2025年10期
    ¥7.59
  • 大学教育(上半月)

    大学教育(上半月)

    2025年11期
    ¥15.00
  • 物理教学探讨

    物理教学探讨

    2025年11期
    ¥7.29
  • 小学教学研究·(上旬·语文)

    小学教学研究·(上旬·语文)

    2025年10期
    ¥4.89
  • 考试周刊

    考试周刊

    2025年48期
    ¥14.49
  • 甘肃教育

    甘肃教育

    2025年22期
    ¥3.69
  • 高教探索

    高教探索

    2025年06期
    ¥12.00
  • 化学教学

    化学教学

    2025年11期
    ¥7.29
  • 江苏教育

    江苏教育

    2025年22期
    ¥6.00
  • 语文建设·上半月

    语文建设·上半月

    2025年11期
    ¥6.00
  • 教育实践与研究·小学课程版

    教育实践与研究·小学课程版

    2025年11期
    ¥6.00
  • 现代家长

    现代家长

    2025年11期
    ¥5.40
订阅全年后,您可享受以下权益
①该本杂志即日起至未来1年内所有更新电子版杂志的使用权限;
②赠送该杂志的部分往期的杂志的使用权限,有效期1年。

全年订购价格: ¥72.00

订阅全年
--%>

登录龙源期刊网

温馨提示:

1.点击网站右上角的“充值”按钮可以为您的账号充值

2.充值金额可以选择30,50,100或500元

3.充值成功后即可购买网站上的任意杂志或文章

还没有龙源账户? 立即注册

购买杂志

教学月刊·中学版(教学参考)

杂志价格:¥6.00元

  • 微信扫码支付
  • 当前余额:100.00

购买杂志

教学月刊·中学版(教学参考)

杂志价格:¥6.00元

  • 微信扫码支付
  • 当前余额:¥100.00

    去充值
monitor
客服机器人