注册帐号丨忘记密码?
1.点击网站首页右上角的“充值”按钮可以为您的帐号充值
2.可选择不同档位的充值金额,充值后按篇按本计费
3.充值成功后即可购买网站上的任意文章或杂志的电子版
4.购买后文章、杂志可在个人中心的订阅/零买找到
5.登陆后可阅读免费专区的精彩内容
打开文本图片集
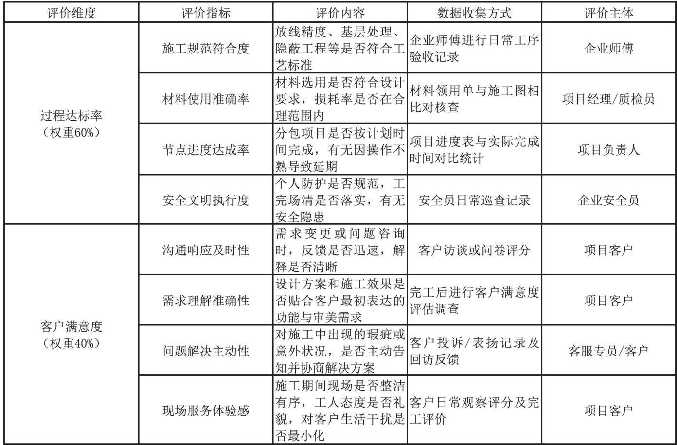
2022年5月新修订的《中华人民共和国职业教育法》明确提出,要推行中国特色学徒制,引导企业按照岗位总量的一定比例设立学徒岗位,鼓励和支持有技术技能人才培养能力的企业,特别是产教融合型企业与职业学校、职业培训机构开展合作。中国特色学徒制是进一步推进校企合作、产教融合的新形式、新举措,也是我国职业教育制度在中国式现代化进程中的重要部署。(剩余5654字)
登录龙源期刊网
购买文章
基于中国特色学徒制模式下的人才培养方案研究与实践
文章价格:4.00元
当前余额:100.00
阅读
您目前是文章会员,阅读数共:0篇
剩余阅读数:0篇
阅读有效期:0001-1-1 0:00:00