项群理论视域下高职院校体育选项课课程思政建设研究
——以羽毛球运动项目为例

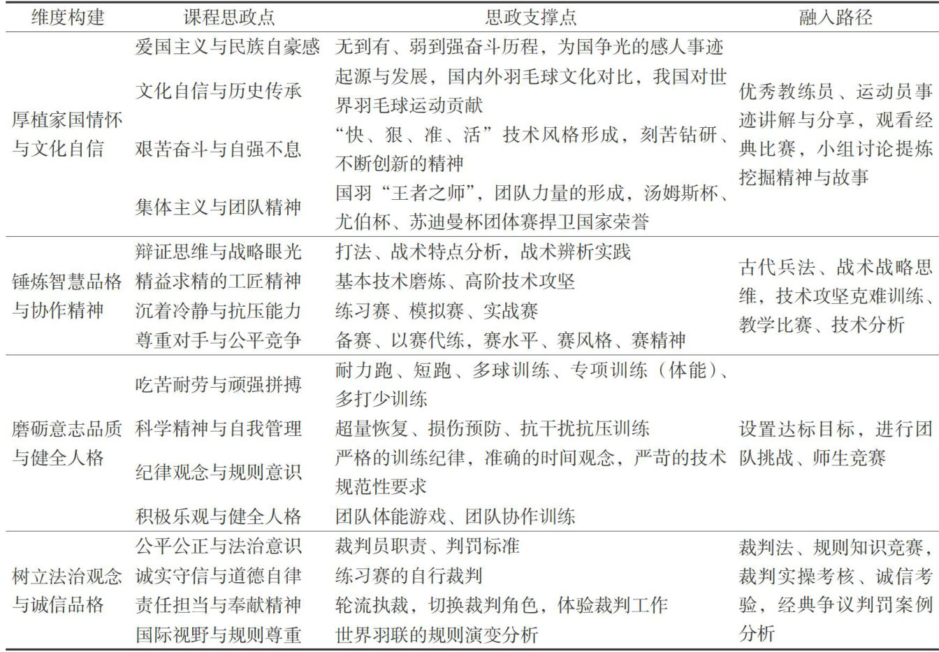
打开文本图片集
【中图分类号】G847 【文献标识码】A 【文章编号】2095-2813(2025)33-0130-04
DepartmentofPhysicalEducation,Shaanxi InstituteofMechatronic Technology,Baoji,haanxi Province,7210China [Abstract] This research introduces the item-group theory system into the curriculum ideological and political educationof physicaleducationinhigher vocational collges,usingbadmintonasapracticalvehicle.This paperanalyzes its feasibilityfromtheaspectsoftheapplicationscopeofitem grouptheory,the principleof transfer ofsports skils,and mutual reference of teaching methods.Research has found that introducing the theory of item-groups into the curiculum ideologicalandpolitical educationconstructionofphysical educationinvocationalcollges isbeneficial for building amid-level curiculum ideologicaland political theoretical system with item-group characteristics,enriching the curriculum ideological and political connotation of sports project courses,and strengthening the collaborative education abilityof physical education teacher teams.Thisarticle takes badminton asacarierand proposes tooptimize the design of specialized teaching,clarify the development direction of physical education teachers'curriculum ideological and politicalabilities,and construct a multi-dimensional evaluation system implementation path guided bythe project group.
[Keywords] Item-group theory; Higher vocational collges; Curriculum ideological and political education; Badminton sports
2020年5月28日,教育部印发的《高等学校课程思政建设指导纲要》指出:高校课程思政要融人课堂教学建设,作为课程设置、教学大纲核准和教案评价的重要内容,落实到课程目标设计、教学大纲修订、教材编审选用、教案课件编写各方面,贯穿于课堂授课、教学研讨、实验实训、作业论文各环节[1]。(剩余4122字)