数学教学通讯·小学版

数学教学通讯·小学版

2023年05期
  • 收藏
收藏成功
微博 空间 微信
《数学教学通讯》杂志是由西南大学主管,西南大学数学与统计学院与重庆数学学会主办的中学数学教学研究类期刊,创刊于1979年...     展开

类型

月刊

类别

教育教学
定价
促销信息
全年订阅更优惠!
¥9.00 ¥5.49
目录

课程教材教法

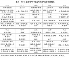
对小学教材“综合与实践”部分修订的几点建议
[摘 要] “综合与实践”是小学数学学习的重要领域。《义务教育数学课程标准(2022年版)》“综合与实践”内容相较于《义务教育数学课程标准(2011年版)》有较大改动,主要表现为:学段划分更细,加强了学段衔接;进一步阐释、明确了“综合与实...
小学“智趣数学”教学的异化与重构
[摘 要] “智趣数学”的内核应该是数学味,而其外表应当是“趣味”。在小学“智趣数学”教学中,存在着诸多课堂异化现象,诸如简单化、复杂化、机械化等。真正意义上的“智趣数学”应当是服务于、服从于学生的“学”。“智趣数学”要立足于“生活”、立...
精设探究 巧妙质疑 促进建构
[摘 要] 打造高效课堂,既要充分发挥教师的主导作用,又要发挥学生的主体作用。在小学数学教学中,教师要精设探究,引导学生巧妙质疑,促进学生对知识的自主性建构、自能性建构。精设探究、巧妙质疑、促进建构,是“双减”背景下数学课堂教学经验总结的...
数学思想的锚点定位与融入路径
[摘 要] 在小学数学教学中,教师要准确定位数学思想,主动融入数学思想。数学思想要具有“数学味”“儿童性”以及“层次性”。教师要立足数学符号,引导学生学会多重表征,融合多重视角,从而让学生感悟符号背后的意义,领会符号背后的实质,触摸符号背...
“核心素养”导向下的小学生数学高阶思维发展
[摘 要] “核心素养”导向下的数学教学,十分关注学生思维尤其是高阶思维的发展。在小学数学教学中,教师要引导学生追本溯源、前串后联、质疑问难、求异创新,从而让学生的数学思维具有探究性、结构性、批判性和创新性。引导学生的高阶思维发展,要鼓励...
小学“做数学”课程资源开发与应用
[摘 要] “做数学”是学生数学学习的一种重要方式。“做数学”搭建了“指尖数学”“实验数学”“应用数学”课程的整体架构。教师要积极开发相关的课程资源,包括“文本性”课程资源、“物质性”课程资源、“创造性”课程资源以及“制度性”课程资源等。...

教学实践

小学低段数学教学中非纸质评价的设计与实践
[摘 要] 非纸质评价是相对于传统笔试而言的评价方式变革。在使用非纸质评价的过程中,要求评价工具制作尽量简单,评价内容尽量聚焦关键内容,评价方式设计尽量合理,从而激发学生参与到评价中来。评价结果给予学生一定的奖励和表扬,使学生获得成就感,...
“画数学”:提升学生数学学习力的“形象支撑”
[摘 要] “画数学”是学生数学学习的一种重要方式。引导学生“画数学”,用多样化的图表、图式、图形表征数学概念、关系等,能有效地提升学生的数学学习力,发展学生的数学核心素养。在小学数学教学中,教师要引导学生“画题意”“画意义”“画推理”“...
打造数学“立学课堂”,优化数学“教学实践”
[摘 要] “立学课堂”是一种真学课堂、深学课堂、乐学课堂。打造“立学课堂”,要在“学”字上做文章,在“立”字上下功夫。“立学课堂”探索了一种朝向“人”的发展的教学的新样态。打造“立学课堂”,要求教师在教学中要站在“战略性”高度,整体谋划...
利用课后反思 提升教学品质
[摘 要] 在实际教学中,教师不仅要备好课、上好课,还要及时进行课后反思,从而通过反思发现教学中存在的不足,不断改进和完善教学流程,以此提升教学品质,提高教学有效性。 [关键词] 课后反思;教学品质;教学有效性 笔者在教学“图形中的规律”...
别样导入 别样精彩
[摘 要] 别样的导入可以唤起学生的注意,激起学生的兴趣,开启思维闸门。研究者结合教学中的实践探索,提出情境导入、游戏导入、故事导入、操作导入和活动导入五种有效导入设计方式,让数学课堂的精彩从“导”开始,为精彩数学课堂的构建奠定坚实的基础...
在动手操作中培养学生数学思维能力
[摘 要] 动手操作不仅可以激发学生的学习兴趣,还可以让抽象的数学知识变得具体形象,易于理解,让学生在兴趣盎然中发展数学思维能力。研究者在一次同课异构活动中,对动手操作活动设计进行了深度剖析,认为数学课堂只有设计自主性操作方式,创设开放式...
重思考,促建构
[摘 要] 注重数学思考过程,可以激起学生独立思考和自主探究的意识,促进学生的自主建构,提升学生的数学素养。文章结合“图形中的规律”一课中的教学片段,谈谈从学生的数学思考角度切入教学,来促进学生自主建构的实践研究。 [关键词] 数学思考;...

教研在线

“双减”政策背景下,小学数学有效作业设计的研究
[摘 要] “双减”政策的颁布,意在减轻学生的课业负担,促进学生身心的健康发展。这一重要举措离不开社会、家庭与学校的协同推进。“双减”政策要求小学数学作业设计应注重作业难度与课程标准一致,作业数量与预设时长一致,作业功能与教学目标一致。文...
意义学习:促进学生的数学建构
[摘 要] 意义学习是一种建构性、创造性的学习,是深入数学知识本质、关系的学习。意义学习能促进学生数学建构。教师要激活学生的已有认知,引导学生建立知识之间的多维关联,并对相关联的知识进行集聚、统整。教师要帮助学生打开思维,引导学生对知识进...
多元表征:促进学生深度学习
[摘 要] 表征是学生数学学习的一种重要方式。在小学数学教学中,教师要引导学生进行操作性表征、图像性表征、语言性表征和符号性表征。通过表征,让学生的数学学习有支撑、有辅助、有载体、有依凭。表征越多样化,学生对数学知识的理解层面就越丰富。表...
用“微视频”助力数学“学困生”转化
[摘 要] 对学困生的转化是数学教学的重要组成部分。“互联网+”时代,教师应充分应用互联网资源、素材等,助力数学学困生的转化。在小学数学教学中,教师要把握学困生的具体学情、时空坐标、习得性无助、学习意向等,用“微视频”靶向助学、泛在助学、...
简便计算能力差的归因与应对措施的研究
[摘 要] 计算教学贯穿于数学教学整个过程,在小学数学教学中尤为重要。简便计算是促进学生思维发展的利器,对培养学生数学核心素养具有深远的影响。学生简便运算能力差的主要原因有知觉错误、思维定式、意识错误、信息干扰等,研究者结合教学实践从生活...
“双减”背景下小学数学作业优化设计的管理研究
[摘 要] 随着“双减”政策的落地,究竟该如何减少作业量从而达到减负增效的目的呢?文章从当前作业设计普遍存在的几个问题出发,提出针对性的优化作业设计的有效策略:家校协同,控制总量;重质轻量,提高实效;合理分层,共同发展;回归生活,激发兴趣...
“双减”政策下小学数学分层作业设计研究
[摘 要] 数学作业是教师对教学过程设计的环节之一,通过作业达到巩固所学知识,检测学习效果的作用。在教学中教师要依据学生的具体情况设计分层作业,做到“因人而异”,精准设置,激发学生的学习积极性,实现减负增效。 [关键词] 分层作业;减负增...
防止学生数学思维“走捷径”的策略
[摘 要] 小学生的数学思维容易陷入“走捷径”的误区,容易破坏学习过程的完整性,影响其对数学知识的深入洞察。教师应从数学知识的源头出发,优化设置数学问题,促使学生的数学思维历程规范化,防止学生的数学思维“走捷径”。 [关键词] 防止;数学...

教学反思

论数形结合思想在小学数学课堂教学中的应用
[摘 要] 在小学数学课堂教学中,要充分应用数形结合的思想,以“形”助“数”,可以简化数学问题,促进学生对数学知识的深化理解。数形结合思想在小学数学课堂教学中的应用通常有三种策略:一是以“形”的直观促进“数”的体会,增强概念理解;二是以“...
小学数学教学中,如何让学生深度学习
[摘 要] 深度学习能深化学生对知识的理解,提升学生的数学思维能力与发展学生的数学素养。如何让“深度学习”真实发生呢?文章从“创设活动,形成良好体验”“探寻联系,完善认知结构”“批判理解,反思提升能力”三个方面,对深度学习的教学方法展开分...
基于问题驱动的小学数学深度教学
[摘 要] 新课改下,需要贯彻“问题驱动”的深度教学的新型教学模式,以引导学生的深度学习,打造有深度、有立意的数学课堂。文章提出基于问题驱动的小学数学深度教学策略:从生活实际出发融入深度问题,引发探究欲望;以互动性提问引发师生深度对话,促...
积累丰富感知 助力空间观念
[摘 要] 培养小学生的空间意识是新时代数学教学的任务之一,也是发展小学生数学核心素养的重要抓手。为此,在“平行四边形的认识”教学过程中教师既要重视文本的研读,把握准教学的核心目标;又要抓实学情的研判,从而让整个教学立足于学生的现实,促进...

教学技巧

数形结合:让小学数学教学更“优效”
[摘 要] 在数学教学中巧妙应用数形结合思想,不仅能激起学生的学习兴趣,还能发展学生的数感和提升学生的思维水平,可以起到优化教学的效果。研究者结合具体的教学实践,提出数形结合的教学策略:以形助数,营造乐学氛围;以形构数,深化概念理解;数形...
小学生数学空间观念的培育策略
[摘 要] 空间观念不仅是数学课程的核心内容,还是小学生需要重点培育的核心素养之一,更是数学核心素养体系中最基本、最重要的内容,是小学生发展的必备能力。文章从小学生的具体实际出发,探寻培育学生的空间观念落地之策:凸显现实生活,感知空间观念...
化静为动,巧妙呈现,培育空间观念
[摘 要] 文章基于理论研究和教学实践,提出培育学生空间观念的教学路径,即动态展示形成过程,助力生成丰富表象;动态剖析变化瞬间,强化数学转化思想;动态沟通转换关系,促进知识体系建构。 [关键词] 空间观念;丰富表象;数学思想;知识体系 培...
培养小学生直觉思维能力之我见
[摘 要] 研究者结合直觉的特征,认为数学学科视角下培养小学生直觉思维能力可以从以下方面入手:细致深入观察,注重整体洞察,唤醒直觉思维;导系统观察,把握内在联系,触动直觉思维;揭示数形特征,注重数形结合,诱发直觉思维;拓展猜想空间,充分合...
巧用学具,让小学数学教学精彩飞扬
[摘 要] 以学具教学作为一个突破口可以让学生的数学探究活动妙趣横生,让数学课堂精彩飞扬。在小学数学教学中,学具的使用逐渐得到重视,文章结合教学实践总结出运用学具的技巧。巧用学具可以让数学学习步步生趣,让学生获得层层感悟,对知识的发现环环...
凸显“五性”,问活小学数学课堂
[摘 要] 充分把握提问的“火候”对于激活小学数学课堂有着举足轻重的作用。文章结合小学数学教学实际,就如何凸显“五性”——明确性、趣味性、层次性、精确性和适切性,问活数学课堂,谈几点粗浅的认识。 [关键词] 小学数学;课堂提问;明确性;趣...
正确对待数学预习 提升学生学习品质
[摘 要] 小学阶段是培养学生预习习惯的黄金期。在小学数学教学中,教师要扮演好组织者、领路人、导航员等多重角色,通过正确对待、科学设计、及时批改、合理应用来提高学生的预习效果,激发学生预习热情,让预习服务于课堂教学,切实提高学生的学习品质...
相关杂志
  • 中国学校体育

    中国学校体育

    2025年11期
    ¥7.59
  • 大学教育(上半月)

    大学教育(上半月)

    2025年11期
    ¥15.00
  • 物理教学探讨

    物理教学探讨

    2025年11期
    ¥7.29
  • 小学教学研究·(上旬·语文)

    小学教学研究·(上旬·语文)

    2025年11期
    ¥4.89
  • 甘肃教育

    甘肃教育

    2025年23期
    ¥3.69
  • 考试周刊

    考试周刊

    2025年48期
    ¥14.49
  • 化学教学

    化学教学

    2025年12期
    ¥7.29
  • 高教探索

    高教探索

    2025年06期
    ¥12.00
  • 江苏教育

    江苏教育

    2025年22期
    ¥6.00
  • 语文建设·上半月

    语文建设·上半月

    2025年11期
    ¥6.00
  • 现代家长

    现代家长

    2025年12期
    ¥5.40
  • 教育实践与研究·小学课程版

    教育实践与研究·小学课程版

    2025年11期
    ¥6.00
订阅全年后,您可享受以下权益
①该本杂志即日起至未来1年内所有更新电子版杂志的使用权限;
②赠送该杂志的部分往期的杂志的使用权限,有效期1年。

全年订购价格: ¥65.88

订阅全年
--%>

登录龙源期刊网

温馨提示:

1.点击网站右上角的“充值”按钮可以为您的账号充值

2.充值金额可以选择30,50,100或500元

3.充值成功后即可购买网站上的任意杂志或文章

还没有龙源账户? 立即注册

购买杂志

数学教学通讯·小学版

杂志价格:¥5.49元

  • 微信扫码支付
  • 当前余额:100.00

购买杂志

数学教学通讯·小学版

杂志价格:¥5.49元

  • 微信扫码支付
  • 当前余额:¥100.00

    去充值
monitor
客服机器人