注册帐号丨忘记密码?
1.点击网站首页右上角的“充值”按钮可以为您的帐号充值
2.可选择不同档位的充值金额,充值后按篇按本计费
3.充值成功后即可购买网站上的任意文章或杂志的电子版
4.购买后文章、杂志可在个人中心的订阅/零买找到
5.登陆后可阅读免费专区的精彩内容
打开文本图片集
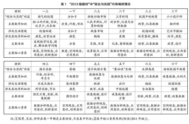
[摘 要] “综合与实践”是小学数学学习的重要领域。《义务教育数学课程标准(2022年版)》“综合与实践”内容相较于《义务教育数学课程标准(2011年版)》有较大改动,主要表现为:学段划分更细,加强了学段衔接;进一步阐释、明确了“综合与实践”的内涵与要求;分为主题活动和项目学习两类。研究者建议根据内容要求调整、充实内容;拓展活动空间,丰富活动形式;在第三学段适当增加项目式学习。(剩余4528字)
登录龙源期刊网
购买文章
对小学教材“综合与实践”部分修订的几点建议
文章价格:4.00元
当前余额:100.00
阅读
您目前是文章会员,阅读数共:0篇
剩余阅读数:0篇
阅读有效期:0001-1-1 0:00:00