QDQ2-1A型全自动水电解制氢设备和QDQ2-1型水电解制氢设备对比分析

打开文本图片集
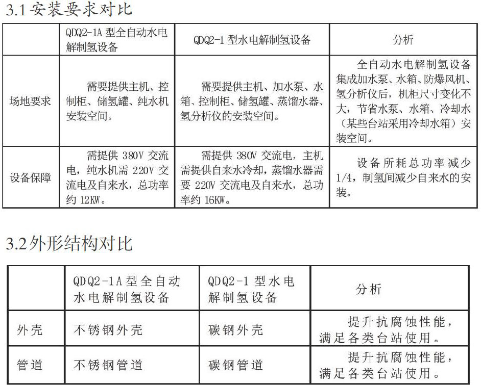
摘 要:高空气象观测是气象观测中非常重要的业务之一,而水电解制氢设备则是高空气象观测重要的附属设备,氢气安全、稳定的生产是获取高空观测数据的前提条件之一。QDQ2-1A型全自动水电解制氢设备比QDQ2-1型水电解制氢设备更为先进,更安全可靠。
关键词:QDQ2-1A型; QDQ2-1型; 水电解制氢设备
中图分类号:TQ116.2 文献标识码:A 文章编号:1006-3315(2021)2-197-002
1.引言
张家口市高空气象观测站采用的是中国船舶重工集团公司第七一八所(以下简称“七一八所”)生产的QDQ2-1型水电解制氢设备,其需要制氢员在开机期间不间断进行监控操作,不能很好地适应2020年初探空仪换型后业务的发展。(剩余1427字)