中学理科园地

中学理科园地

2023年04期
  • 收藏
收藏成功
微博 空间 微信
《中学理科园地》以中学教师为主要读者对像,聘请具有较高专业水平的物理、化学、生物、地理、数学、信息科学等学科的教师参加本...     展开

类型

双月刊

类别

教育教学
定价
促销信息
全年订阅更优惠!
¥6.00 ¥3.69
目录

课题研究

基于深度学习的慢回放式化学实验教学研究
摘 要: 基于化学课程标准要求设计了基于深度学习的慢回放式钠与水反应教学思路,以任务驱动、小组合作形式完成教学。系列任务为:由主镜头捕捉到分解镜头寻找,培养学生在脑海中慢回放实验的技能;通过在微观视域下建立物质发生物理、化学变化的动态模...
基于核心素养的实验教学设计探索
摘 要:以探究“安培力大小与B、I、L的关系”为例,通过问题导向教学,设计问题,引导学生参与实验设计的过程,利用学生已有知识和实验技能,在不断解决问题的过程中,完成对探究实验的设计,整节课以学生为主体,重视培养学生的核心素养。 关键词:...
基于项目教学法的高中信息技术教学案例设计及实施
摘 要:项目教学法强调以真实的问题情境为载体,学生在教师精心设计的由若干个活动构成的完整项目的体验中完成项目学习。项目教学法围绕六个环节:主题-规划-探究-实施-成果-评价,开展项目学习活动的全过程。项目教学法的实施有利于促进学生深度学...
自组装摩擦纳米发电机实验仪
摘 要:立足于中学物理实验,以摩擦纳米发电机为载体自组装实验仪,将二极管、三极管、整流器等电学元件进行组装,设置三个板块分别展示交流电演示实验、传感器实验、摩擦充电实验。通过对实验的操作和实验现象的观察,提高学生的科学思维和实验技能,为...
体验式教学在中学物理实验教学中的应用
摘 要:在新课程改革“以生为本”教学理念的背景下,一些新的教学形式应运而生,其中体验式教学作为新的教学形式,尤其在物理实验教学中受到教师的广泛应用。它通过创设情境、课堂讨论、交流合作、实验操作等方式,引导学生积极主动参与课堂学习,增强师...
实行物理分层教学 提高学生核心素养
摘 要:在新高考模式下,物理类的考生数量逐年递增,同一班级学生物理学习能力有较大差距,实行高中物理分层教学设计,让不同程度的学生通过差异性的教学指导和分层训练势在必行;文章从提高教师素养、教师教学策略以及学生学习方法三个方面谈实行高中物...
渗透美育的高中化学教学资源探索与思考
摘 要:基于新课程标准,深度融合化学核心素养与审美素养发展目标,从欣赏知识美、体验科学美、追寻价值美的角度,探索高中化学渗透美育的教学资源,思考知识与美育的融合设计及意图,在实践中以美促学、以学育美。 关键词:高中化学;美育;审美素养;...
思维可视化在初中化学教学中的应用
摘 要:思维可视化是指运用一系列图示技术把本来不可视的思维清晰可见地呈现出来的方法和过程。在实验探究教学中应用思维可视化策略不仅有助于教师思路的有效表达,还能充分激发学生的学习兴趣,启发学生对事物的联想,提升学生的思考能力,帮助学生形成...
核心素养导向下的“跨学科-项目式”教学设计
摘 要:以核心素养和建构主义理论为指导,通过备教材、析学情、设目标、研过程四个部分设计符合学生认知发展水平的教学方案,有机整合相关学科的教育内容,进行项目式教学活动,以期达到学生在科学探究中获取并应用知识、训练并发散思维、培养科学态度与...
基于核心素养深度学习的教学探索
摘 要:以“探究磁场对电流的作用”课堂教学为例,对深度学习教学方式进行优化,在满足“普通高中物理课程标准(2017年版)”中的物理核心素养前提下,继续探索能够促进学生深度学习的几种教学策略。 关键词:磁场对电流的作用;深度学习;教学方式...
初中学生数学问题解决能力培养的路径研究
摘 要:在初中数学教学中,教师通过创设生动有趣学习情境,提出针对性的问题,启发学生理解问题,引导学生共同探究解决问题,建构基本解题模型。通过落实以上科学培养途径,更好培养学生问题解决能力。 关键词:初中数学;问题解决能力;合作探究;评价...
浅析高中物理新教材习题编写与学科核心素养的落实
摘 要:新高考评价体系下的物理习题承载着落实物理学科核心素养的教学职能,是在一定的物理情境下解决物理问题的过程。习题教学是实践经验的凝练,是教师实践智慧具体化的表现。文章探析新教材物理习题的编写意图,揭示物理习题内涵,阐述如何发挥教材中...
学科核心素养背景下高中物理有效教学策略探究
摘 要:基于学科核心素养的背景,在高中物理教学过程中要充分探究和创新教学策略,如创设翻转课堂、融入德育教育、创新实验教学等,找寻出培养高中物理学科拔尖人才的有效教学路径。 关键词:高中物理;学科核心素养;有效教学;教学策略 培养学生的物...
构建思维导图 提升核心素养
摘 要:数学的学科素养要求学生在立德树人的基础上学习三会.思维导图可以辅助学生构建知识体系,对问题的解决进行探究,促进学生深度学习,多角度落实学科核心素养的培育. 关键词:数学教学;思维导图;核心素养思维导图是表达思维的一种行之有效的工...
用逆向工程培养学生的STEM素养
摘 要:“反求工程”是《通用技术》课程中一种基于逆向思维的工程设计分析方法,为了进一步落实跨学科实践,对“反求工程”进行吸收与创新,转变为更加符合中学物理教学实际的“逆向工程”,并结合具体教学案例,培养学生的STEM素养与跨学科实践能力...
数据视角下高中物理碎片化学习实践研究
摘 要:如何利用微型校本作业提高碎片化的学习效率,提高课堂教学的有效性,通过坚持落实平时基础性的微型校本作业,由“点”及“面”持续地分析学生学习成果,试图从不同维度剖析学生的学习能力,推动高中物理教学从“经验主义”转变为“数据主义”,提...
基于Algodoo的验证机械能守恒定律实验的教学设计分析
摘 要:利用Algodoo软件分析验证机械能守恒定律实验,在验证过程中,分别以自由落体运动、平抛运动、斜抛运动、物体沿光滑斜面自由下滑等四个物理情境为例,分析机械能守恒情况,由仿真实验和图像得出更加精确的实验结果,克服了传统实验探究机械...
Geogebra软件在高中物理复习课中的应用
摘 要:通过常规的绘图工具绘图和理论知识讲解的方式复习平抛运动,学生难以深入理解平抛运动的动态问题和立体空间类型的问题。结合Geogebra应用的复习课,可以将平抛运动的知识点进行归纳总结,通过公式的推导、情境的动态分析和立体空间呈现,...
基于问题导向的高三生物高效复习策略
摘 要:问题的产生与驱动,可以提高高三生物复习效率的关键取决于促进学生深度学习。文章从设计“主线问题”“真问题”入手,课堂上以问题为导向进行思维对话,促进思维深度发展;引导学生提出“新问题”,培养学生的批判性思维,发展学生的关键能力。 ...

教学探讨

核心素养视野下学生问题意识培养策略探究
摘 要:在高中物理教学中,重视实验探究能力培养,增强创新思维能力训练和问题意识培养,有助于学生物理核心素养的培养。文章从学习情境创设、教学氛围营造、提问环节设置、“问题探究”开展等方面,论述了培养学生问题意识的基本策略。 关键词:学科素...
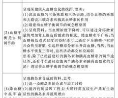
基于真实情境下的“异常”现象
摘 要:化学是以实验为基础的一门学科,在实验中出现“异常”现象,通常很多教师迫于教学要求或课时安排只是进行简单的解释而并没有深入探究。文章用一节真实情境下“异常”现象的课例进行期末知识的复习,让这个“异常”现象更合理、更恰当地发挥实验应...
基于活动理论的高中物理教学设计
摘 要:高中物理知识具有抽象性和复杂性。对中学生而言,教材上直观呈现的知识往往是晦涩难懂的,难以坚持学下去,因此教学设计要更注重激发学生的内部学习动机。将活动理论中能动性及主体性思想应用于物理教学设计中,让学生在主动参与和自主探究中进行...
基于项目学习理论的化学平衡教学研究
摘 要:化学平衡的思想贯穿于高中化学学科内容的始终,因此针对高中化学平衡内容的教学,教师应从培养学生核心素养这一角度出发。在新课标要求的指引之下,高中化学平衡内容教学更需要循序渐进,并且注重学科素养的融合,为学生打造平衡思想的知识体系。...
基于优化教学结构的单元设计教学研究
摘 要:化学学科核心素养的培养是新课标的一个重要目标导向,为了全面提升学生的化学学科综合素养,教师应当借助课堂教学这个重要载体,立足学生的学习实际情况推动化学课堂教学的升级转型,带动学生树立全局的学习观念,同时完善学生的知识架构,促进其...
基于Geogebra的中职数学核心素养培养的实践与思考
摘 要:Geogebra是一款数字工具,可应用于绘图计算、几何绘图、白板协作等, Geogebra辅助数学教学在数学运算、数学直观想象、数学逻辑推理、数学抽象等四个维度的素养培养上发挥着其他数学软件不可替代的作用. 关键词:Geogeb...
变阻器型动态电路复习的项目式教学设计与实施
摘 要:以“制作光电烟雾报警器”为驱动性问题,开展初中物理“变阻器型动态电路复习”的项目式教学。学生通过完成“了解烟雾报警器原理”“制作烟雾检测电路”“制作报警反应”“寻找更多敏感电阻的实际应用”等四个项目任务,调动内驱力,提高学习兴趣...
初中物理语言能力量化评估及培养
摘 要:通过计算中考物理成绩与语文成绩的相关性提出语言能力强弱可能对物理学习有影响,给出佐证案例,并论证其原因。以“分子热运动”一课为例,阐述如何对学生的物理语言能力进行有效的量化评估及跟踪培养。从听、说、读、写四个方面给出培养学生物理...
基于模型建构的物理教学策略
摘 要:以竖直面内非匀速圆周运动为载体,在课堂教学中从实际情境化繁为简地建构物理模型,从创设的物理问题情境中分析现象、提取信息、建立模型、解决问题。通过情境导入,特殊到一般的力学分析推导,依托例题等环节,强化建模教学,掌握解决非匀速圆周...
“双减”政策下的初中物理学业质量的评价分析
摘 要:教育短视化与功利性等变得越来越显著、明显,学生在学习的过程中会产生非常大的学习压力和负担,对学生身心健康成长造成负面影响,这严重违背了教育的规律。“双减”政策的出台则是对这一教育现象的遏制产生了良好的效果,同时也为当前教育的发展...
基于深度学习的高中物理信息技术融合的探讨
摘 要:以平抛运动为例,通过实验探究和信息技术软件手段,让学生由浅入深多角度理解平抛运动的规律,提升学生科学探究和解决实际问题的素养,最终实现深度学习。 关键词:信息技术融合;平抛运动;Vernier Video Physics 1 ...
基于“四级三阶段”的中学物理教学设计研究
摘 要:“四级三阶段”是指实验类物理课程普适的一种物理教学模型,“四级”指生活、问题、实验、原理;“三阶段”指生活到问题、问题到实验、实验到原理。在学生原有认知的基础上,根据日常生活中的例子,启发思考进行提问,逐层设计实验探究,分析归纳...
深度学习理论下的初中物理单元整体教学的实践
摘 要:立足物理课程标准要求和教材内容,基于深度学习理念,坚持践行新教学思想为导向,以沪科版八年级第七章“力与运动”为例,探讨深度学习理念在初中物理单元整体教学中的应用实践,以促进新课程教学模式的改进,为物理教师在课堂教学中落实核心素养...
职教改革背景下,中职数学教学内容的优化方式
摘 要:在职教改革背景下,聚焦立德树人根本任务,有机将中职数学教学相融合,落实课程思政、数学核心素养培养,对中职公共基础数学课程的内容进行了增与减,更好地为建设新时代中国特色社会主义现代化强国培养建设者和接班人。 关键词:职教改革;中职...

实验教学

促进深度学习的演示实验教学研究
摘 要: 演示仪器目的单一,课堂教学“满堂灌”等是传统演示实验课堂的“通病”。因此教师根据教学需求,对演示仪器加以改进,或者自制演示装置是十分必要的。文章以演示实验“光电效应的实验规律”为例阐述如何根据教学需求,通过自制创新装置,设计探...

复习与考试

基于大概念的物理习题教学的设计
摘 要:文章针对新一轮课程改革背景下物理习题课堂活力不足与课程育人的迫切要求之间的矛盾,探索初中物理大概念习题课的设计策略,以帮助学生生成物理学科核心素养。 关键词:大概念;习题课;核心素养;思维 当前,世界教育竞争空前激烈,必须意识到...
相关杂志
  • 中国学校体育

    中国学校体育

    2025年10期
    ¥7.59
  • 大学教育(上半月)

    大学教育(上半月)

    2025年11期
    ¥15.00
  • 物理教学探讨

    物理教学探讨

    2025年11期
    ¥7.29
  • 小学教学研究·(上旬·语文)

    小学教学研究·(上旬·语文)

    2025年10期
    ¥4.89
  • 考试周刊

    考试周刊

    2025年48期
    ¥14.49
  • 甘肃教育

    甘肃教育

    2025年22期
    ¥3.69
  • 高教探索

    高教探索

    2025年06期
    ¥12.00
  • 化学教学

    化学教学

    2025年11期
    ¥7.29
  • 江苏教育

    江苏教育

    2025年22期
    ¥6.00
  • 语文建设·上半月

    语文建设·上半月

    2025年11期
    ¥6.00
  • 教育实践与研究·小学课程版

    教育实践与研究·小学课程版

    2025年11期
    ¥6.00
  • 现代家长

    现代家长

    2025年11期
    ¥5.40
订阅全年后,您可享受以下权益
①该本杂志即日起至未来1年内所有更新电子版杂志的使用权限;
②赠送该杂志的部分往期的杂志的使用权限,有效期1年。

全年订购价格: ¥22.14

订阅全年
--%>

登录龙源期刊网

温馨提示:

1.点击网站右上角的“充值”按钮可以为您的账号充值

2.充值金额可以选择30,50,100或500元

3.充值成功后即可购买网站上的任意杂志或文章

还没有龙源账户? 立即注册

购买杂志

中学理科园地

杂志价格:¥3.69元

  • 微信扫码支付
  • 当前余额:100.00

购买杂志

中学理科园地

杂志价格:¥3.69元

  • 微信扫码支付
  • 当前余额:¥100.00

    去充值
monitor
客服机器人