注册帐号丨忘记密码?
1.点击网站首页右上角的“充值”按钮可以为您的帐号充值
2.可选择不同档位的充值金额,充值后按篇按本计费
3.充值成功后即可购买网站上的任意文章或杂志的电子版
4.购买后文章、杂志可在个人中心的订阅/零买找到
5.登陆后可阅读免费专区的精彩内容
打开文本图片集
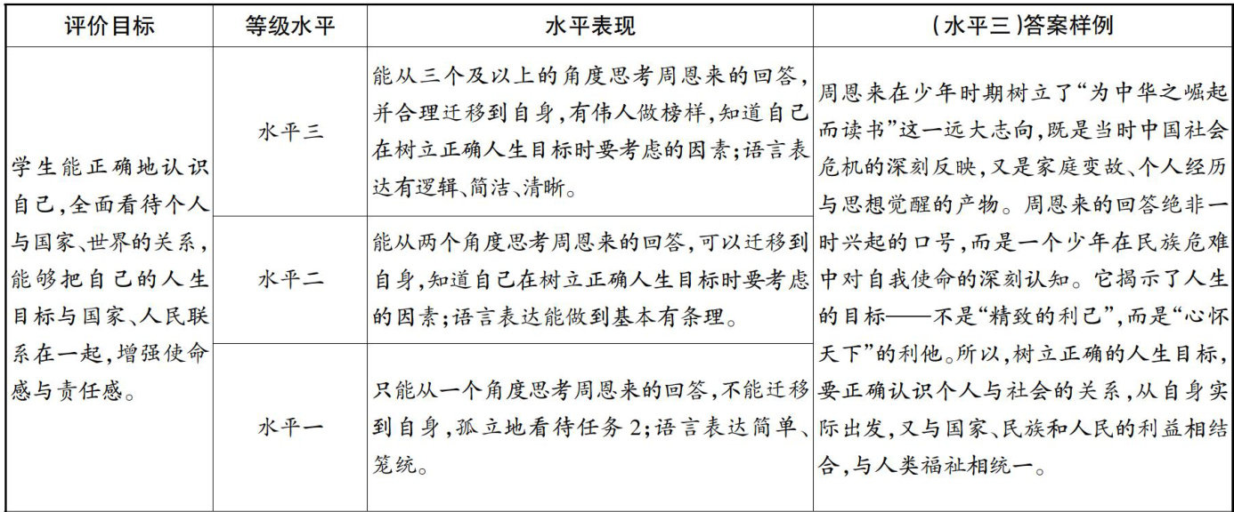
《基础教育课程教学改革深化行动方案》中明确提出教学评价牵引行动,要求注重核心素养立意的教学评价,发挥评价的导向、诊断、反馈作用,丰富创新评价手段,注重过程性评价,实现以评促教、以评促学,促进学生全面发展。在具体的教学实践中,教师应该以评价改革为突破口,构建以核心素养为导向的“教一学一评”一体化体系。(剩余4813字)
登录龙源期刊网
购买文章
基于“教一学一评”一致性的教学设计
文章价格:4.00元
当前余额:100.00
阅读
您目前是文章会员,阅读数共:0篇
剩余阅读数:0篇
阅读有效期:0001-1-1 0:00:00