中学生物学

中学生物学

2025年11期
  • 收藏
收藏成功
微博 空间 微信
《中学生物学》是由南京师范大学主办的一本面向中学生物学教学改革和发展的杂志,本刊创办于1985年。本刊所设的栏目有生物学...     展开

类型

月刊

类别

学生必读
定价
促销信息
全年订阅更优惠!
¥10.00 ¥6.00
目录

教学研究

指向批判性思维培养的HPS教学模式的探讨
摘要:生物学教学中,HPS教学模式是培养和发展学生批判性思维的有效途径。本文通过分析孟克和奥斯本融合模式中的6个教学过程及其与批判性思维培养的关系,阐述利用HPS教学模式培养学生批判性思维的策略与方法,并为批判性思维的培养提供参考。...
跨学科视阀下融合中国智慧的教学设计
摘要:本文以“生物生存依赖一定的环境”为例,围绕跨学科实践进行探究实验设计,通过师生共同探讨、设计并改进实验方案、分析实验结果等教学活动,在形成基础概念“水、温度、空气、光等是生物生存的环境条件”的同时,渗透中华优秀传统文化教育,在生物学课...
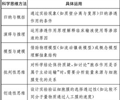
基于科学思维培养的高中生物学单元学历案分析
摘要:本文以“细胞的物质输入和输出”一章为例,探讨基于学历案的科学思维培养路径,系统分析单元学历案各要素对科学思维培养的作用机制,旨在深度挖掘单元学历案在促进知识结构化以及问题解决能力与科学思维协同发展中的优势,为生物学学科核心素养的培养提...
核心素养培养下的生物学大概念教学
摘要:本文以“生物的进化”一章为例,结合大概念“生物的多样性和适应性是进化的结果”与若干重要概念,采取多样的教学方式合理地组织教学。教学中,教师通过“提出问题,引入概念”“提供事实证据,形成概念”"比较分析、归纳总结,理解概念”“...
指向核心素养的“细胞的能量‘货币’ATP”教学设计
摘要:本文围绕“谁是直接能源物质”“ATP为什么能够成为驱动细胞生命活动的直接能源物质"等问题,引导学生在真实问题情境中设计并实施实验、基于事实和数据推理结论,让学生在构建知识结构的同时发展生物学学科核心素养。...
指向高阶思维培养的初中生物学论证式教学设计
摘要:本文以探究生命起源过程的科学史为主线开展论证式教学,引导学生像科学家一样思考,让学生在提出问题、做出假设、收集和整理证据、验证和反驳假设、得出结论的论证过程中主动构建生物学知识和概念体系,以促进学生高阶思维的发展,深化其对科学本质的理...
基于“整体式情境一模型构建”的教学设计
摘要:本文以“主动运输与胞吞、胞吐”一节为例,通过创设整体式教学情境,围绕情境设置问题,引导学生通过构建模型突破教学重难点,逐步构建核心概念,培养生物学学科核心素养。...
基于学科想象的高中生物学复习课教学设计
摘要:本文以狂犬病的发病原因、狂犬病疫苗的作用机理以及狂犬病的预防措施为知识主线,引导学生基于学科想象提出问题并运用知识解决问题,从而构建兴奋在突触处的传递方式、体液免疫过程以及免疫预防的知识网络,促进学生提升思维能力,深化概念理解,培养生...
指向生物学学科核心素养培育的主题单元教学探索
摘要:本文以“人体的生理与健康”单元教学为例,设计以“情境一活动一评价”为主线的教学活动,旨在引导学生掌握人体生理与健康基础知识,同时提升学生运用知识探究实践和解决问题的能力,以期促进初中生物学课程核心素养培养目标的达成,为初中生物学教学实...
例析HPS教学模式助力核心素养发展
摘要:HPS教学模式是从科学史、科学哲学和科学社会学三个维度提升学生科学素养的一种教学模式,与高中生物学学科核心素养培养目标高度契合。本文以“解开光合作用之谜”为例,深入探究HPS教学模式在高中生物学教学中的具体应用,借助生物科学史资料精心...

科学探究与实验教学

基于人工智能的跨学科项目化学习探索
摘要:本文以“鸟类的生殖与发育”为项目载体,整合生物学、劳动教育与人工智能技术,构建“感知—分析一实践"三位一体项目化学习模式;通过物联网传感器实现环境参数的数字化监测,利用机器学习模型分析孵化数据,借助计算机视觉技术解析胚胎发育...
基于思维进阶的生物学实验高考备考策略
摘要:本文深入分析2023年和2024年高考广东卷生物学实验类试题,结合其命题特点和趋势,创新性地构建出“知识网络构建—实验思维系统化训练—批判性思维培养—跨学科实战演练”的四阶备考模型。教学实践证实该模型在提升学生高阶思维能力方面具有积极...

教学评价

基于项目化学习的初中生物学跨学科实践路径探析
摘要:本文尝试以项目化学习为路径,形成“目标设计—项目实施—评价反思”的跨学科教学模式,通过整合生物学学科知识与其他学科方法技能解决真实情境中的复杂问题,在此过程中培养学生的合作意识与科学思维,提升学生的探究实践能力,最终实现生物学学科核心...
学科实践视角下高中生物学“四位一体”融通式育人路径的构建与实施策略
摘要:本文针对当前高中生物学教学中存在的知行脱节、素养培养割裂等问题,提出“四位一体”融通式育人路径,其内涵包括以课堂教学改革为中心,辅以生命科学为基底的创新实验课程、研学旅行课程和职业生涯课程,构建课内外融通式育人路径。该路径实现了学科育...
指向科学思维进阶的复习课模式探讨
摘要:针对传统复习课偏重知识巩固而忽视思维层级跃迁的情况,本文以复习课“通过体细胞杂交可获得新的植物体”一节为例,依据《课程标准》中科学思维的4个水平以及布鲁姆思维过程的6个层次,阐释通过“情境线引领一问题串诊断一任务链驱动—应用域巩固”策...
“教学过程重实践”理念下的高中生物学结构化教学探索
摘要:本文以“降低化学反应活化能的酶”一节为例,基于“教学过程重实践”理念,有层级地设计结构化教学内容;通过创设实践情境、优化实验设计、创新模拟活动、建立活动联系等方式,探索结构化的实践活动教学策略,旨在充分发挥实践活动的育人价值。...
免疫调节原创试题命制实践与反思
摘要:将免疫调节科学前沿研究融入中学生物学教学,是培养学生核心素养的有效途径。本文以癌症免疫疗法中的PD-1/PD-L1信号通路为切入点,结合类风湿性关节炎(RA)的病理机制,设计免疫调节原创试题,并基于泉州市29515名学生的测试结果,分...
例谈基于核心素养的“非遗”情境试题命制策略
摘要:本文将“非遗”情境与生物学相关知识相互结合,探讨选择题、资料题、探究题等形式试题的命制策略,试题体现了“非遗”所蕴含的生物学内容,同时也考查了学生在真实情境中迁移应用知识的能力,培养了学生的生物学学科核心素养与综合能力。...
深度理解视下的高中生物学概念教学策略研究
摘要:本文基于深度理解理论,提出“创设真实情境、问题驱动探究、构建概念模型和案例迁移应用”四方面教学策略,并以“免疫调节”一章为实践载体进行教学设计,探索生物学概念从表层识记向本质理解与迁移应用转化的有效路径,旨在为高中生物学核心概念的教学...
项目式学习视阀下跨学科实践与劳动教育的融合路径研究
摘要:本文基于在学科教学中融入劳动教育的思考,设计“校园欢乐农场"项目式跨学科实践活动,探索在项目式学习中整合跨学科实践和劳动教育的途径,实现学科教学和劳动教育的深度融合。...
指向深度学习的初中生物学概念教学策略
摘要:深度学习是培养学生核心素养的重要途径,在概念教学中融入深度学习理念,能够有效促进学生对概念的深层次理解与灵活应用。本文以“生物生存依赖一定的环境”第一课时为例,阐述教学中如何通过创设真实情境、构建概念框架、开展探究实践和拓展课外项目等...
初中生物学“五场”魅力课堂的构建与实践
摘要:本文以“人的性别遗传”一节为例,阐释了涵盖“情感场”“活力场”“思维场”“引力场”和“生命发展场”简称"五场”的魅力课堂的内涵,体现了“五场”的融合路径及实践效能。本研究表明,该课堂能有效促进学生生物学学科核心素养的发展,为...

课程与教材研究

日本高中生物学教材探究性栏目特点研究
摘要:日本高中生物学教材《生物》主要通过设置“实习”栏目开展探究性学习,涵盖了模型构建、实验探究、数据分析等多种类型。本文总结了日本高中生物学教材中“实习”栏目的4种特点,以期为我国一线教师教学提供参考。...
核心素养视角下初中生物学新版教材的解读与思考
摘要:本文以人教版义务教育教科书(2024年版)《生物学·七年级·上册》为例,从概念体系、特色栏目、探究实践内容与教学情境等角度对其进行解读,分析在使用其进行教学实践的过程中可能存在的问题并进行教学反思,旨在为生物学教师...
基于真实科研情境的高三复习课策略研究
摘要:本文以“血糖平衡的调节”一节的高三复习课为例,说明如何通过改造科技文献资源,创设符合高三学生认知水平的真实科研情境,以达成教学目标,从而发展学生的生物学学科核心素养。...
“蛋白质的结构”课例中思政元素的挖掘与融入
摘要:加强课程思政建设是践行立德树人核心使命的战略选择。生物学作为一门自然科学学科,不仅承担着传授科学知识与方法的使命,更肩负着培养学生综合素质、塑造学生正确三观的重要责任。如何有效地在高中生物学教学中挖掘与融入思政元素,成为教育工作者必须...
手术缝合线在“蛋白质的结构及其多样性”教学中的有效应用
摘要:本文以“手术缝合线”为主题情境,将其有效应用于“蛋白质的结构及其多样性”相关内容的教学中,将问题置于真实情境背景之中,通过设置层层递进的问题串,引导学生逐步深入探究,在解决问题的过程中构建生物学概念并形成结构与功能相适应的生命观念。...
高中生物学教学中融入心理健康教育的创新策略研究
摘要:高中阶段是中学生身心发展的关键时期,心理健康对于学生的成长和未来发展具有至关重要的影响。生物学学科作为高中教育体系的重要组成部分,蕴含着丰富的心理健康教育资源。本文深入探讨在高中生物学教学中培养学生心理健康的策略,旨在挖掘生物学学科独...

科学教育

聚焦社会性科学议题 考查初中科学核心素养
摘要:社会性科学议题与《义务教育科学课程标准(2022年版)》相关目标高度契合,正越来越多地受到科学教师的关注,同时也成为2023年浙江省各市中考科学试题的重要内容。本文尝试从社会性科学议题的素养价值、试题分布、考查特点及教学思考等方面展开...

热点与前沿

生成式AI在章节实验教学中的辅助作用研究
摘要:随着人工智能技术的快速发展,生成式人工智能(Artificial Intellgence,AI)工具在教育领域的应用日益广泛,其凭借卓越的自然语言处理与知识生成力深刻影响着教育变革。本文探讨了生成式AI在高中生物学实验教学中的辅助作用...
基于科研情境与任务驱动的教学设计
摘要:高三复习课可以通过创设科研情境和驱动性任务,促使学生树立科学研究成果转换意识。本文以“水稻杂交育种”专题复习为例,创设农业科技创新真实情境,构建多层次、多维度育种任务活动;运用科学史资料重构杂交育种认知模型,促进学生模型构建能力发展;...
相关杂志
  • 小读者·爱读写

    小读者·爱读写

    2025年12期
    ¥6.00
  • 大学生

    大学生

    2025年12期
    ¥9.69
  • 小读者·阅世界

    小读者·阅世界

    2025年12期
    ¥6.00
  • 作文与考试·初中版

    作文与考试·初中版

    2025年33期
    ¥3.69
  • 作文与考试·高中版

    作文与考试·高中版

    2025年33期
    ¥3.69
  • 作文·7-9年级

    作文·7-9年级

    2025年12期
    ¥3.69
  • 小学阅读指南·低年级版

    小学阅读指南·低年级版

    2025年13期
    ¥7.59
  • 语文世界(中旬刊)

    语文世界(中旬刊)

    2026年01期
    ¥4.89
  • 小学科学

    小学科学

    2026年01期
    ¥6.00
  • 语文世界(上旬刊)

    语文世界(上旬刊)

    2026年01期
    ¥4.89
  • 青春期健康·下半月

    青春期健康·下半月

    2025年07期
    ¥6.00
  • 中学生百科·小文艺

    中学生百科·小文艺

    2025年12期
    ¥3.69
订阅全年后,您可享受以下权益
①该本杂志即日起至未来1年内所有更新电子版杂志的使用权限;
②赠送该杂志的部分往期的杂志的使用权限,有效期1年。

全年订购价格: ¥72.00

订阅全年
--%>

登录龙源期刊网

温馨提示:

1.点击网站右上角的“充值”按钮可以为您的账号充值

2.充值金额可以选择30,50,100或500元

3.充值成功后即可购买网站上的任意杂志或文章

还没有龙源账户? 立即注册

购买杂志

中学生物学

杂志价格:¥6.00元

  • 微信扫码支付
  • 当前余额:100.00

购买杂志

中学生物学

杂志价格:¥6.00元

  • 微信扫码支付
  • 当前余额:¥100.00

    去充值
monitor
客服机器人