初中生物学“五场”魅力课堂的构建与实践
——以“人的性别遗传”新授课为例

打开文本图片集
中图分类号:G633.91 文献标识码:B
生物学是一门研究生命现象和生命活动规律的学科。《义务教育生物学课程标准(2022年版)》(以下简称《义教课标》提出以“核心素养为宗旨"的课程理念[1,指出初中生物学课堂要从传统的"知识课堂"转变为关注学生核心素养发展、具有生命特征的“魅力课堂”。
1“五场”魅力课堂的内涵阐释
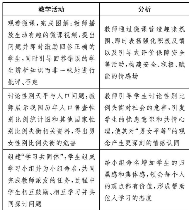
具有生命特征的魅力课堂的核心在于营造“情感场""活力场"“思维场”“引力场”,最终使课堂成为学生的“生命发展场”。(剩余1808字)