注册帐号丨忘记密码?
1.点击网站首页右上角的“充值”按钮可以为您的帐号充值
2.可选择不同档位的充值金额,充值后按篇按本计费
3.充值成功后即可购买网站上的任意文章或杂志的电子版
4.购买后文章、杂志可在个人中心的订阅/零买找到
5.登陆后可阅读免费专区的精彩内容
打开文本图片集
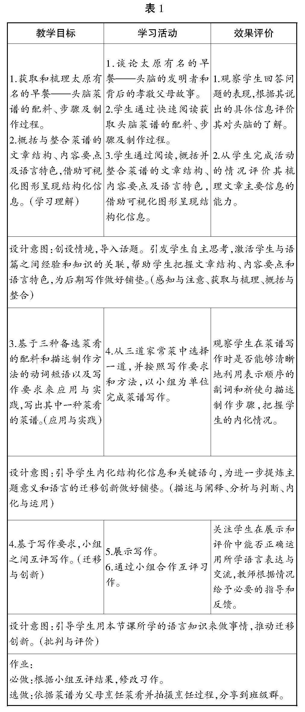
《义务教育英语课程标准(2022年版)》提出了“教—学—评”一体化的课程实施建议,要求教师准确把握教、学、评在育人过程中的不同功能,树立“教—学—评”的整体育人观念。“教”主要体现为基于核心素养目标和内容载体而设计的教学目标和教学活动,决定育人方向和基本方式,直接影响育人效果;“学”主要体现为基于教师指导的、学生作为主体参与的系列语言实践活动,决定育人效果;“评”主要发挥评估教学过程和效果的作用,为促教促学提供参考和依据。(剩余2702字)
登录龙源期刊网
购买文章
如何在英语读写课中有效落实“教—学—评”一体化
文章价格:3.00元
当前余额:100.00
阅读
您目前是文章会员,阅读数共:0篇
剩余阅读数:0篇
阅读有效期:0001-1-1 0:00:00