注册帐号丨忘记密码?
1.点击网站首页右上角的“充值”按钮可以为您的帐号充值
2.可选择不同档位的充值金额,充值后按篇按本计费
3.充值成功后即可购买网站上的任意文章或杂志的电子版
4.购买后文章、杂志可在个人中心的订阅/零买找到
5.登陆后可阅读免费专区的精彩内容
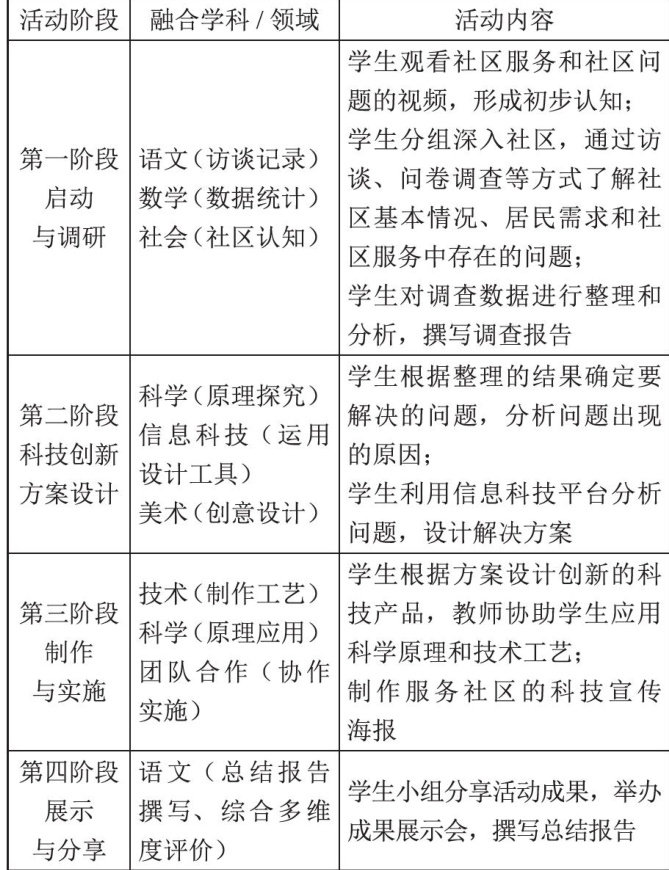
打开文本图片集
中图分类号:G427 文献标识码:A文章编号:2097-1737(2026)02-0060-03
小学综合实践活动课程主要构建了以学生为核心的教学体系,将学生的实际生活需要与学科学习内容相结合,使得学生得以运用多种学科知识解决实际问题。在跨学科教学理念下,教师要正确引导学生运用所学知识开展实践活动,逐步提升学生的认知水平和学习能力。(剩余4182字)
登录龙源期刊网
购买文章
基于跨学科教学理念的小学综合实践活动实施策略探究
文章价格:4.00元
当前余额:100.00
阅读
您目前是文章会员,阅读数共:0篇
剩余阅读数:0篇
阅读有效期:0001-1-1 0:00:00