注册帐号丨忘记密码?
1.点击网站首页右上角的“充值”按钮可以为您的帐号充值
2.可选择不同档位的充值金额,充值后按篇按本计费
3.充值成功后即可购买网站上的任意文章或杂志的电子版
4.购买后文章、杂志可在个人中心的订阅/零买找到
5.登陆后可阅读免费专区的精彩内容
打开文本图片集
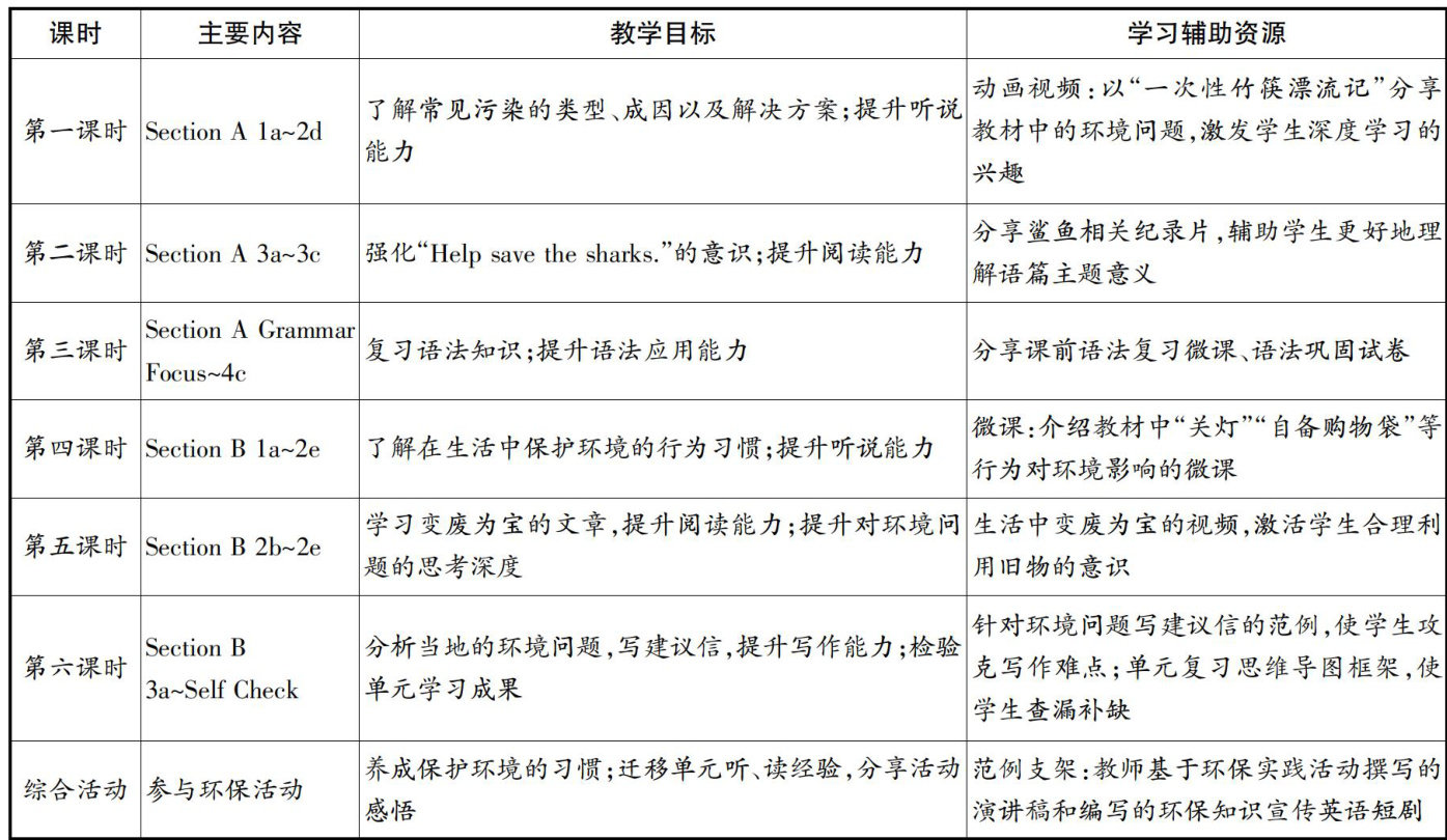
《义务教育英语课程标准(2022年版)》(以下简称"课标")提出了“注重‘教—学—评"”一体化设计的课程理念。在课标的引导下,教师需要落实“教一学一评”一体化工作。单元整体教学有助于教师在初中英语教学中更好地落实以评促学、以评促教活动,让学生基于评价结果进行有效学习,让教师在评价的辅助下反思教学行为和效果,为学生提供更有效的指导,实现教学相长。(剩余5017字)
登录龙源期刊网
购买文章
探究设计单元整体教学,落实初中英语“教一学—评”一体化
文章价格:4.00元
当前余额:100.00
阅读
您目前是文章会员,阅读数共:0篇
剩余阅读数:0篇
阅读有效期:0001/1/1 0:00:00