注册帐号丨忘记密码?
1.点击网站首页右上角的“充值”按钮可以为您的帐号充值
2.可选择不同档位的充值金额,充值后按篇按本计费
3.充值成功后即可购买网站上的任意文章或杂志的电子版
4.购买后文章、杂志可在个人中心的订阅/零买找到
5.登陆后可阅读免费专区的精彩内容
打开文本图片集
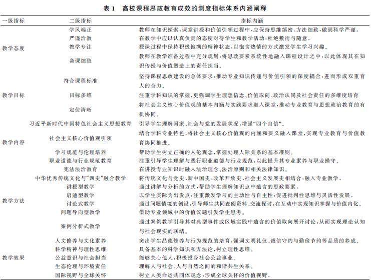
摘要:本文以成果导向教育(OBE)理念为指导,聚焦高职院校教育实践,通过文献研究、专家访谈及层次分析法的综合应用,本研究设计了一套具有科学性与可操作性的课程思政教学成效评价指标体系。在确定初步框架后,借助德尔菲法开展了两轮专家咨询与修订,最终确立了由教学态度、教学目标、教学内容和教学方法四个维度构成的一级指标,以及23个细化的二级指标,并据此编制了相应的评价量表。(剩余3936字)
登录龙源期刊网
购买文章
高职院校课程教育评价体系构建
文章价格:4.00元
当前余额:100.00
阅读
您目前是文章会员,阅读数共:0篇
剩余阅读数:0篇
阅读有效期:0001/1/1 0:00:00