注册帐号丨忘记密码?
1.点击网站首页右上角的“充值”按钮可以为您的帐号充值
2.可选择不同档位的充值金额,充值后按篇按本计费
3.充值成功后即可购买网站上的任意文章或杂志的电子版
4.购买后文章、杂志可在个人中心的订阅/零买找到
5.登陆后可阅读免费专区的精彩内容
打开文本图片集
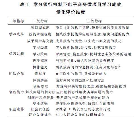
摘要:针对学分银行机制下电子商务微项目学习成效的量化评价问题,构建了一个全面、系统的评价模型。该模型以学生为中心,结合项目式学习理论、成果导向教育理论、增值评价及三级跳评价理论,确立了学习成果、学习过程、团队合作、创新能力、职业素养5大评价维度,并设置了预备性、探索性、实践性、成果性4个评价节点。通过定性与定量评价相结合的方法,以及同伴评价和自我评价的互动形式,确保评价的科学性和有效性,提高电子商务微项目学习的效果,为学分银行机制下的教育评价体系创新提供理论支持与实践指导。(剩余7732字)
登录龙源期刊网
购买文章
学分银行机制下电子商务微项目学习成效量化评价模型
文章价格:5.00元
当前余额:100.00
阅读
您目前是文章会员,阅读数共:0篇
剩余阅读数:0篇
阅读有效期:0001/1/1 0:00:00