国际贸易实务课程建设与改革
——课程思政视角下范蠡思想的融入

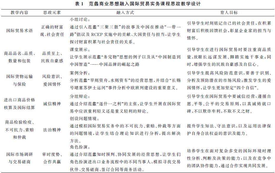
打开文本图片集
摘要:中华优秀传统文化蕴含着丰富的价值理念,是高校课程思政的重要资源。在总结范蠡商业思想精髓的基础上,分析当前国际贸易实务课程思政存在的问题,考察范蠡商业思想融入课程思政的教学设计及实施路径,旨在引导学生深刻理解中华优秀传统文化的思想精华和时代价值,同时提升课程思政育人效果、落实立德树人根本任务。
关键词:范蠡商业思想;课程思政;实施路径
中图分类号:F74 文献标识码:A doi:10.19311/j.cnki.16723198.2026.03.015
0 引言
国际贸易实务是一门专门研究国际商品交换具体过程的课程,具有很强的涉外性、实践性及综合性,是国际经济与贸易专业的核心课程之一。(剩余5133字)