注册帐号丨忘记密码?
1.点击网站首页右上角的“充值”按钮可以为您的帐号充值
2.可选择不同档位的充值金额,充值后按篇按本计费
3.充值成功后即可购买网站上的任意文章或杂志的电子版
4.购买后文章、杂志可在个人中心的订阅/零买找到
5.登陆后可阅读免费专区的精彩内容
打开文本图片集
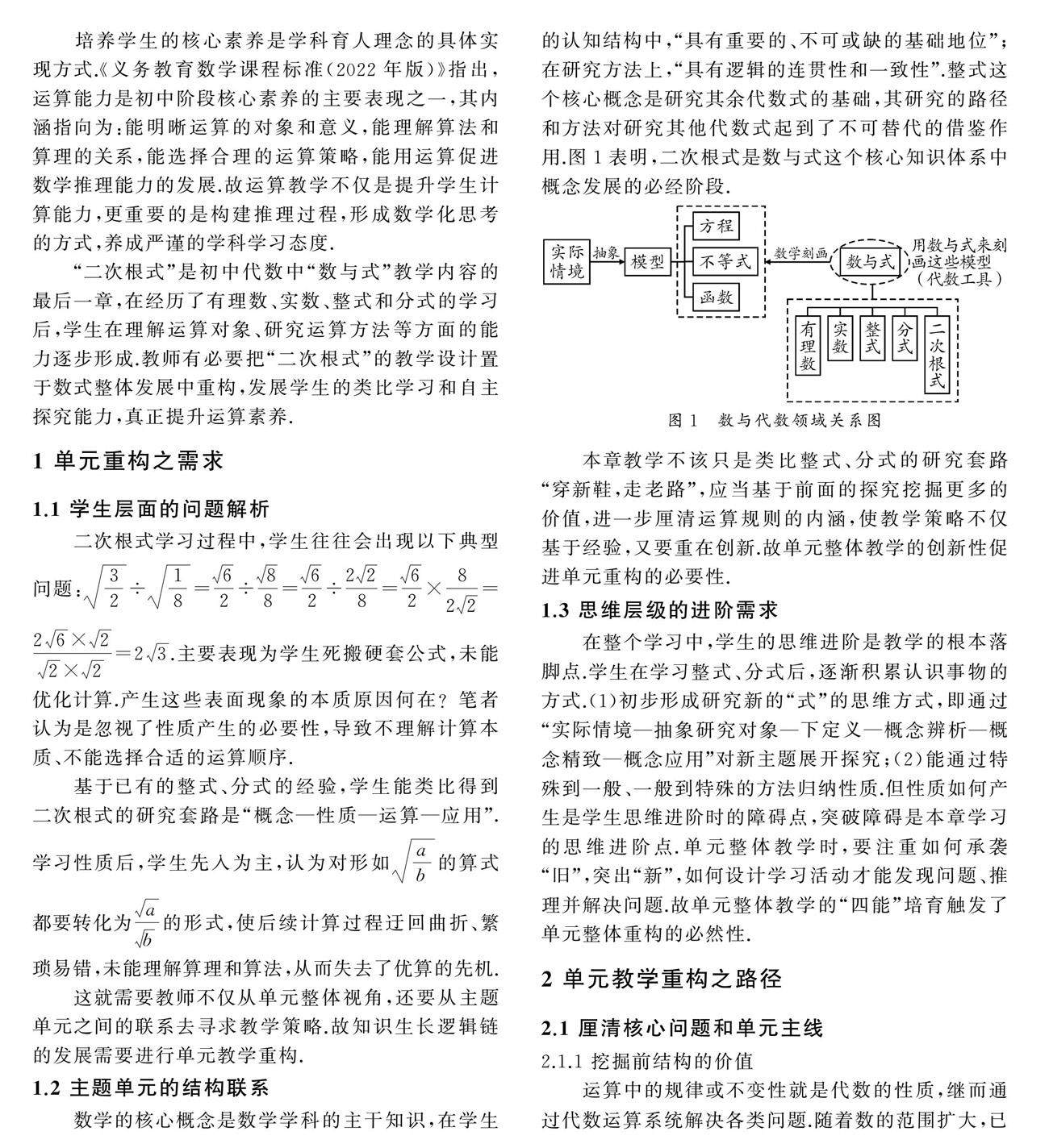
培养学生的核心素养是学科育人理念的具体实现方式.《义务教育数学课程标准(2022年版)》指出,运算能力是初中阶段核心素养的主要表现之一,其内涵指向为:能明晰运算的对象和意义,能理解算法和算理的关系,能选择合理的运算策略,能用运算促进数学推理能力的发展.故运算教学不仅是提升学生计算能力,更重要的是构建(剩余5232字)
登录龙源期刊网
购买文章
基于“运算素养”的单元教学重构与实践
文章价格:4.00元
当前余额:100.00
阅读
您目前是文章会员,阅读数共:0篇
剩余阅读数:0篇
阅读有效期:0001-1-1 0:00:00