注册帐号丨忘记密码?
1.点击网站首页右上角的“充值”按钮可以为您的帐号充值
2.可选择不同档位的充值金额,充值后按篇按本计费
3.充值成功后即可购买网站上的任意文章或杂志的电子版
4.购买后文章、杂志可在个人中心的订阅/零买找到
5.登陆后可阅读免费专区的精彩内容
打开文本图片集
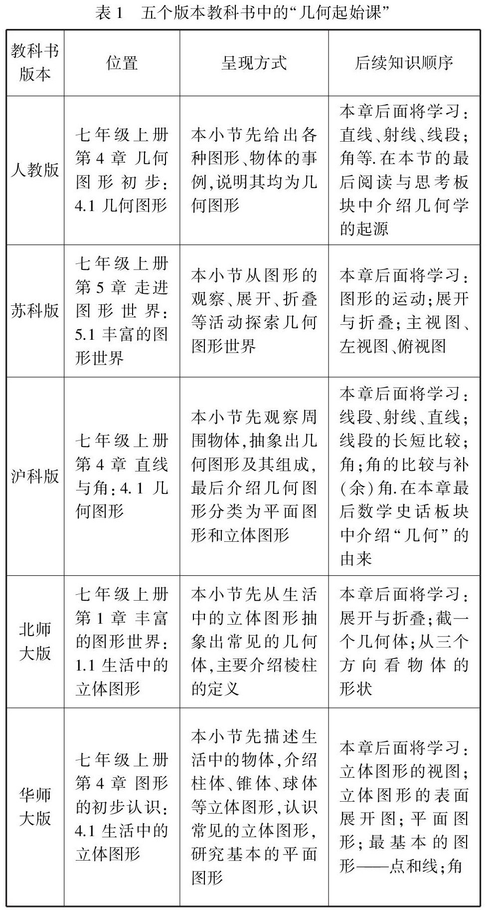
【摘要】
在初中数学教学中,起始课具有激发学习动机、构建整体知识框架、联系新旧知识的作用.本文以初中几何起始课为主题,基于HPM视角进行教学设计,帮助学生建立初步的几何直观,为初中几何的学习打好扎实的基础,同时也为HPM视角下的初中数学教学提供参考.
【关键词】HPM;起始课;初中几何;教学设计
【(剩余5731字)
登录龙源期刊网
购买文章
HPM视角下初中几何起始课的教学设计
文章价格:4.00元
当前余额:100.00
阅读
您目前是文章会员,阅读数共:0篇
剩余阅读数:0篇
阅读有效期:0001/1/1 0:00:00