注册帐号丨忘记密码?
1.点击网站首页右上角的“充值”按钮可以为您的帐号充值
2.可选择不同档位的充值金额,充值后按篇按本计费
3.充值成功后即可购买网站上的任意文章或杂志的电子版
4.购买后文章、杂志可在个人中心的订阅/零买找到
5.登陆后可阅读免费专区的精彩内容
打开文本图片集
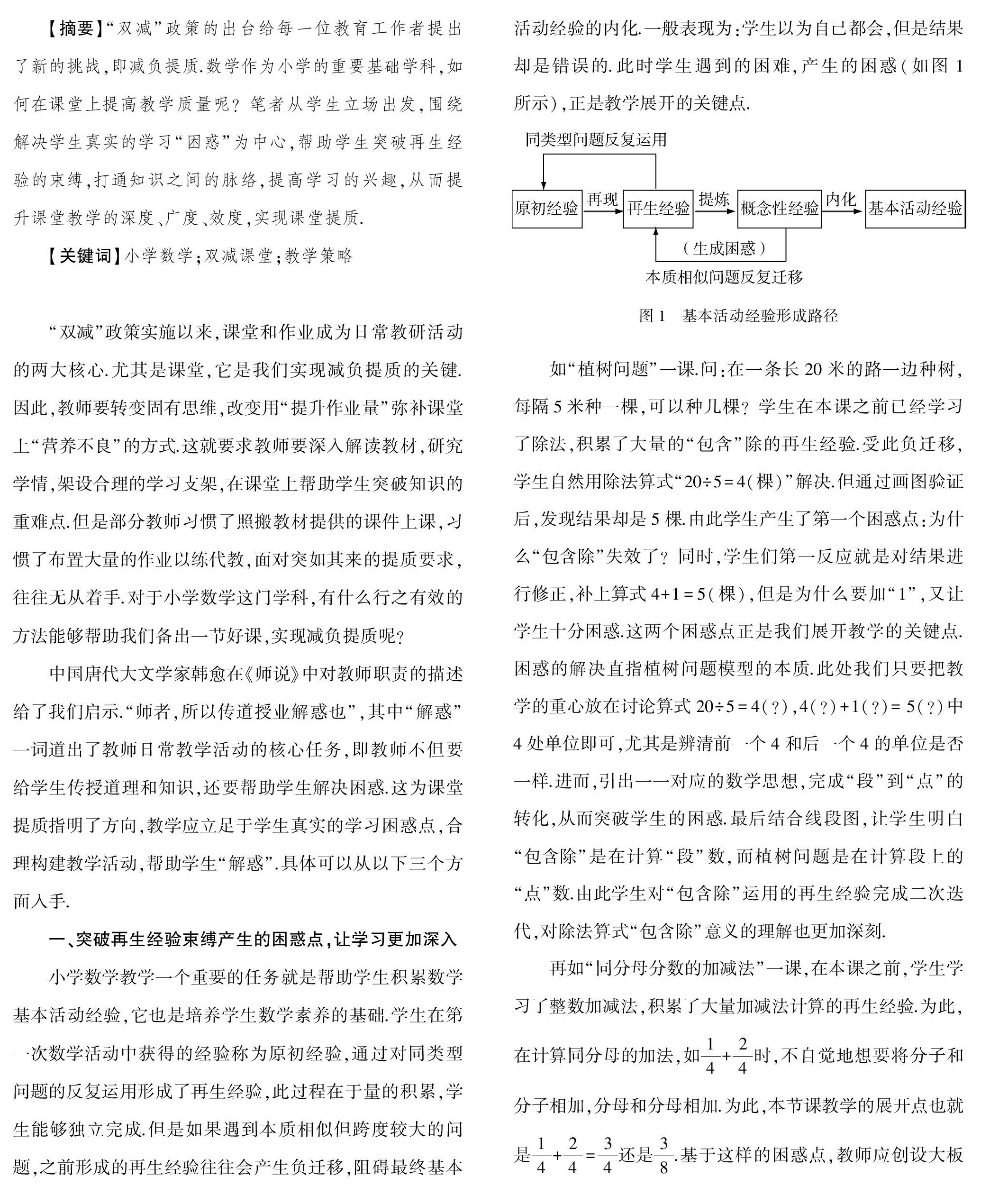
【摘要】“双减”政策的出台给每一位教育工作者提出了新的挑战,即减负提质.数学作为小学的重要基础学科,如何在课堂上提高教学质量呢?笔者从学生立场出发,围绕解决学生真实的学习“困惑”为中心,帮助学生突破再生经验的束缚,打通知识之间的脉络,提高学习的兴趣,从而提升课堂教学的深度、广度、效度,实现课堂提质.(剩余3924字)
登录龙源期刊网
购买文章
双减课堂:教学要在学生的困惑点展开
文章价格:4.00元
当前余额:100.00
阅读
您目前是文章会员,阅读数共:0篇
剩余阅读数:0篇
阅读有效期:0001/1/1 0:00:00