注册帐号丨忘记密码?
1.点击网站首页右上角的“充值”按钮可以为您的帐号充值
2.可选择不同档位的充值金额,充值后按篇按本计费
3.充值成功后即可购买网站上的任意文章或杂志的电子版
4.购买后文章、杂志可在个人中心的订阅/零买找到
5.登陆后可阅读免费专区的精彩内容
打开文本图片集
【摘要】“时间序列分析”是中国民航大学理学院统计学专业开设的核心课程,开展该课程的立体化教材建设,是当前线上线下混合创新教学模式的需要,是优化时空教学设计,加强网络资源建设,激发学生主动学习活力,提高教师授课质量的重要保证.本文针对“时间序列分析”课程教材建设存在的不足,开发以项目化和案例化为主要形(剩余5610字)
登录龙源期刊网
购买文章
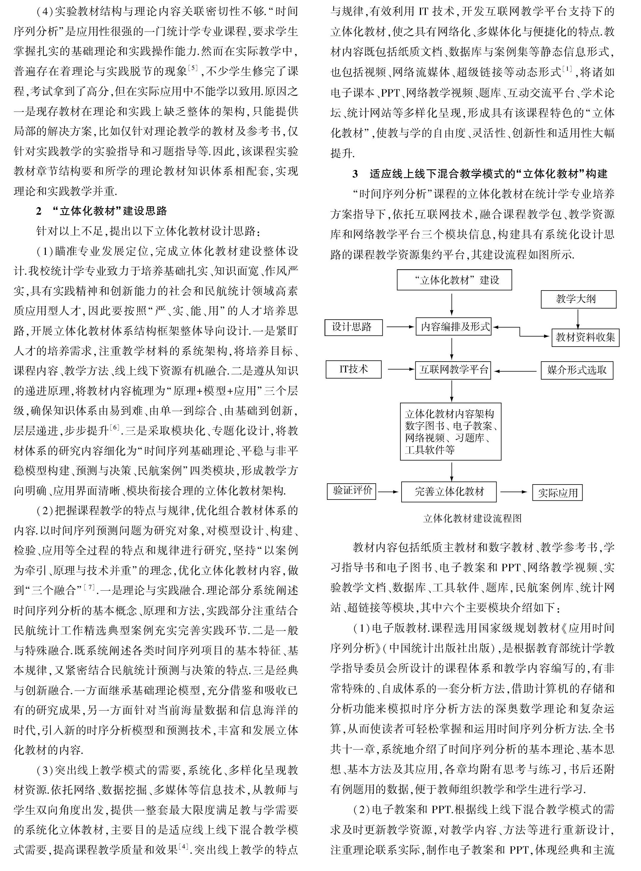
“时间序列分析”线上线下混合教学立体化教材建设
文章价格:4.00元
当前余额:100.00
阅读
您目前是文章会员,阅读数共:0篇
剩余阅读数:0篇
阅读有效期:0001/1/1 0:00:00