中小学信息技术教育

中小学信息技术教育

2022年12期
  • 收藏
收藏成功
微博 空间 微信
本刊对如何发展教育信息化,如何培养教师科学运用信息教育手段,提高中小学生信息素养做了系统的阐述,并探讨网络环境下的各种教...     展开

类型

月刊

类别

教育教学
定价
促销信息
全年订阅更优惠!
¥30.00 ¥18.00
目录

卷首

信息科技:数字时代新课程
2022年4月,教育部颁布了《义务教育信息科技课程标准(2022年版)》,自此,信息科技课程正式作为一门国家课程列入义务教育课程体系中。在义务教育阶段独立开设信息科技课程,这是在我国发展数字经济、提高全民全社会数字素养和技能的大背景下,基础...

本期策划

“喜庆二十大 奋进新征程·信息技术变革”系列之八 单元教学视角下的信息科技课程实施
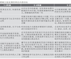
《义务教育信息科技课程标准(2022年版)》颁布以来,如何体现学科特质、推进信息科技课程建设与实施,成为一线教师们最为关注的问题。新课标要求,“信息科技课程的教学要以立德树人根本任务为导向,以学生已有的知识、技能和经验为起点,遵循学生学习规...
新课标背景下小学信息科技课程实施关键问题及对策
【摘 要】《义务教育信息科技课程标准(2022年版)》的颁布标志着信息科技课程进入了新的发展阶段。新课标中立德树人的要求和课程内容的设置,对信息科技教师提出了新的挑战,也带来了诸多问题。笔者及所在区级教研团队通过调研发现,教师主要面临着对新...
基于大概念的小学信息科技单元教学设计
【摘 要】核心素养提出以来,信息科技课程建设以及相应的课堂教学改革面临着转变观念、改革创新的挑战。本文基于学科大概念,通过“学生网络使用情况调查”项目的实施,关注教学中的核心问题,把学科知识转化为情境与问题,引导学生在真实、复杂问题的解决过...
核心素养指向下单元内容模块的设计与实施
【摘 要】如何践行义务教育信息科技课程标准的课程理念,如何实施义务教育信息科技课程标准的课程内容要求?本文基于小学信息科技课程“在线学习与生活”内容模块,围绕“在线社交与安全”一课的具体设计与实施过程,呈现教学实践中落实核心素养指向的思考。...
“科”“技”并重的信息科技育人价值与教学策略
【摘 要】信息科技成为独立学科是《义务教育信息科技课程标准(2022年版)》的重要变化,信息科技学科有了自己的学科定义、学科概念、学科核心素养和知识体系。在课程理念和内容的要求上,体现“科”“技”并重,这使得以“技术”为主的传统信息课焕发了...

封面故事

站在时代新起点,续写教育科技期刊新篇章
2022年,中国共产党第二十次全国代表大会胜利召开,教育部颁布《义务教育课程方案和课程标准(2022年版)》。站在时代新的起点,无疑,这对于《中小学信息技术教育》杂志而言,是一个机遇,也是新的开始。 扎根泥土,春华秋实 从2002年到202...
为建设高品质学术期刊而奋斗
雷玲 主编、高级编辑 经过20年的实践与探索,《中小学信息技术教育》杂志深受广大读者喜爱,前瞻性、专业性、学术性和指导性日益凸显。未来,我们将不忘初心,守正创新,笃行不怠,努力开创教育数字化新生态,为教育科技发展鼓与呼! 仲玉维 主编助...

访谈

新快乐教育:学习科学与游戏化学习视野下的未来教育
尚俊杰 北京大学长聘副教授,研究员,博士生导师。北京大学基础教育研究中心副主任,学习科学实验室执行主任;兼任中国教育技术协会教育游戏专业委员会理事长、中国高等教育学会学习科学研究分会常务副理事长兼秘书长、中国人工智能学会智能教育技术专委会副...

教育管理

借助信息技术促进干部治理能力提升
【摘 要】习近平总书记指出,新时代,我们党要团结带领人民实现“两个一百年”奋斗目标,实现中华民族伟大复兴的中国梦,必须贯彻新时代党的组织路线,努力造就一支忠诚干净担当的高素质专业化干部队伍。中层干部作为学校教育的中坚力量,既是执行者,又是领...
提升工程2.0“四精准”校本研修模型构建实践
【摘 要】教师信息技术应用能力提升是信息化2.0工程的重点任务,校本研修则是关键动作。学校要聚焦“整校推进、分层应用、全面提升”研修目标,开展教师信息化研讨、信息化课堂教学及案例展示,探索形成“四精准”校本研修模型,促进教师主动、扎实应用信...

北京教育公共服务平台建设

线上线下融合赋能作业分层创新研究
【摘 要】在新冠肺炎疫情常态化以及“双减”背景下,学校要发挥全面育人的功能,不仅要发挥学生获取知识的课堂主阵地的作用,还要借助信息技术手段提升教师的信息素养,不断优化教学设计、提高课堂效率,更要在作业分层设计上大胆改革,这样才能在线上线下融...
借助现代信息技术优化数学课堂教学
【摘 要】《义务教育数学课程标准(2022年版)》明确提出:“促进信息技术与数学课程融合。合理利用现代信息技术,促进数学教学方式的变革,提高学生的信息素养。”在数学课堂中,借助现代信息技术的多种手段,让数学课堂变得趣味化、生活化、动态化、自...
论信息技术与小学英语戏剧教学的融合
【摘 要】越来越多的英语教师开始利用现代信息技术这种集生动性、直观性、广泛性和实用性等特征为一体的教学手段来辅助英语教学,为学生创造了一个全新的、多元化的、原汁原味的英语语言学习环境。学校积极推进“互联网+教育”,坚持信息技术与教育教学深度...

调查与研究

农村初中留守学生的游戏化学习对智能手机成瘾干预的实证研究
【摘 要】“双减”政策实施后,农村初中留守学生智能手机成瘾是乡村教育提质增效的巨大障碍。根据游戏三层核心教育价值理论,本文设计了游戏化学习干预方案并进行实证干预,研究证明游戏化学习对农村初中留守学生手机成瘾干预具有有效性,这为手机成瘾干预提...
基于“靶向”情境理论的试题情境因素相关性研究
【摘 要】问题情境被广泛用于课堂教学、考试评价等教学环节。本文主要针对考试评价环节的“靶向”问题情境所涉及的因素及其相关性进行研究。在分析罗日叶“靶向”情境理论的基础上,探索了影响试题“情境复杂度”的相关因素,揭示了情境维度、情境因素及复杂...
小学课堂教学中合作小组的同质异构组建策略研究
【摘 要】在课堂中,很多小组合作存在形式化的问题。要科学运用信息技术手段精准分析学生的学习差异、性格差异等因素,开展“组内同质”与“组内异质”分组,具体的分组方法应根据班级学生的具体情况并结合实际的学习任务来选择合适的方式进行。 【关键词】...

教与学

中小学信息科技教师跨学科能力培养知识体系构建
【摘 要】《义务教育信息科技课程标准(2022年版)》的发布对中小学信息科技教师跨学科主题教学提出新要求。本文整合已有研究成果,根据信息科技课程的特点,从跨学科精神、跨学科知识素养、跨学科教学能力和跨学科信息科技应用能力四个方面,构建中小学...
FSSE推动小学生数学应用意识培养的实践探索
【摘 要】本文结合学校参与未来学校智慧评价项目(FSSE)的基于PISA框架的对本区学生数学学业水平测试的数据分析,根据数据的诸多指标为课堂教学提出优化方向对策,对于推动数学核心素养的应用意识方面能够在数学课堂教学中的有效落地具有积极作用。...
人工智能时代的计算思维培养“三问”
【摘 要】本文围绕计算思维培养三问:计算思维究竟是什么、计算思维培养的框架是怎样的、计算思维培养的策略应如何,和大家一起逐步揭开计算思维的面纱,认识计算思维的内涵,探索计算思维能力的发展规律,形成计算思维培养的路径。 【关键词】计算思维;培...
“双减”背景下信息科技学科作业设计的有效策略
【摘 要】教师有效自主设计信息科技学科作业,发挥作业诊断、巩固、学情分析等功能,需要从作业设计的原则、量与质、学与做、评价与反馈等方面考虑,系统设计符合初中学生特点和学习规律、体现信息素养导向的基础性作业。本文通过对信息科技课程标准的理解,...
信息科技课程落地实施的困惑与对策
【摘 要】在义务教育阶段,信息科技课程已正式成为独立设置的国家课程。一线教师在实施教学时,面临没有与新课程标准对应的教材、教师水平参差不齐、课程实施保障不到位等问题。为更好地完成国家课程设定的目标,一线教师应主动面对困难,通过提高理论与实践...
高中人工智能项目活动设计
【摘 要】聚焦信息科技学科核心素养,探讨Micro:bit在高中信息技术人工智能、数据分析项目教学中的应用。本文结合Micro:bit的项目教学案例“学习环境噪声监测系统的开发”“停车场智能管理系统的开发”“景区智能门禁系统的开发”等设计,...

刊中刊

物联网教育实践与探索的有力载体
如果有这么一块小小的开发板,它能赋予玩具生命、连接各种电子设备,互联互通,帮助学生体验科学探究、物理实验、发明创造的乐趣,甚至能够与你对话、陪伴成长,你们会不会觉得神奇? 这款小小的开发板就是掌控板(图1),它是由中国电子学会现代教育技术分...
2022年专家寄语
谢作如(浙江省特级教师,中国电子学会现代教育技术分会副主任) 我要真诚感谢国内创客企业和老师们的信任!在没有任何经费支持的情况下,几名老师的想法,最终能成为国内中小学广泛使用的开源硬件之一,不得不说是奇迹。在新的一年里,我期望在重视“万物智...
基于计算思维培养的物联网教学框架和案例设计
【摘 要】本文针对义务教育信息科技课程中“物联网实践与探索”模块的教学实施困境,经过学理探索找到知识通达素养的培养路径,参考皮亚杰认知发展阶段论,融合新课标的课程设计理念,形成横向联系、纵向递进的教学案例框架,通过课程规划和教学案例设计,研...
基于项目式教学开展物联网实践与探索
【摘 要】义务教育信息科技课程中“物联网实践与探索”模块的教学需具备工具性、实践性和创新性,这使得该模块适合采用项目式教学。对于项目式教学中确定项目任务、制订项目计划、组织项目实施、检查评估总结、交流分享等环节,不仅需要紧扣课标要求,还要求...
基于模拟信号传感器的掌控板物联网实验
【摘 要】开源硬件掌控板和各类传感器结合的物理实验可以实现数据的精确测量。很多物理量取值是连续变化的,本文基于模拟信号传感器结合掌控板物联网技术设计斜面探究实验,将传统的物理实验结合开源硬件及物联网技术做出新的尝试,能让数据可视化。在设计制...
基于人工智能类传感器的掌控板物联网实验与探究
【摘 要】针对《义务教育信息科技课程标准(2022年版)》中涉及的“物联网实践与探索”模块,笔者以物联网项目化学习案例——“景区人流量监测系统”为例,借助掌控板、人工智能类传感器,开展物联网教学实践与探索,培养学生的计算思维,提高学生核心素...
基于项目分层式学习的初中物联网教学策略
【摘 要】为适应《义务教育信息科技课程标准(2022年版)》的要求,提升学生积极主动学习的态度,培养学生计算思维的能力,落实学生网络安全意识,发展学生信息应用能力,针对学生综合能力不同的问题,在物联网教学中以项目分层教学为主线,以知识迁移为...

新科技与教育

信息技术环境下小学生数学模型意识的培养策略
【摘 要】信息技术可以使数学课堂教学具备情境感知性、全向交互性、学习体验性等特征。借助信息技术,教师可以在丰富的情境中有效引导学生进行观察交流,通过语言表征模型;可以在验证探索中灵活便捷地呈现学生的思路见解,通过丰富举例验证模型;可以在对比...
信息技术赋能学情分析调研
【摘 要】信息技术以其便捷、快速、应用范围广等特征为全面了解真实学习需求,精准把握学生学习基础,系统开展学习问题诊断和矫正等提供了强有力的支持。但是还需要关注的是,技术应用背后的思考和具体的改进实践,才能达到真正为教学赋能的作用。 【关键词...
“咖啡屋模式”融入小学语文信息化教学的探究
【摘 要】教师在进行小学阶段的语文教学工作中,应该立足于小学生语文学科的文化素养,并以此为切入点强化对于信息化教学的重视程度。伴随着高新技术产业的普及应用,信息化教学被越来越多的教师认可并器重。目前,针对小学语文信息化教学工作来说,教师可以...
“情景创设”编程教学实践
【摘 要】Mixly是专用于青少年编程的开源电子程序,本文以研究项目“自动闸门”为例探讨了将其应用于小学课堂以培养学生创新意识的教师实践策略,采用“情景创设”学习方法,通过创设“生活情景”“项目情景”“类比情景”,将编程问题学习过程转化为具...
基于思维可视化的物联网项目实验设计与研究
【摘 要】本文借助树莓派实践物联网项目实验设计,使得学生从生活中发现项目,设计解决方案并付诸实施,激发学生对信息科技的兴趣,全面提升学生信息素养的同时,培养学生从小关注生活与创新实践能力,树立社会责任意识。笔者借助树莓派以“智能电梯”人脸识...
“双减”背景下提高小学语文线上学习质量的策略研究
【摘 要】2021年7月,“双减”政策正式落地实施。减负的前提是提质,本文从加强内容整合、构建学习任务群、丰富作业形式、开展多元评价等方面探索了提高小学语文线上教学质量的策略,以便在后疫情时代让“双减”真实发生,构建高效的小学语文线上课堂。...

研学旅行

基于核心素养提升开展研学旅行
【摘 要】为贯彻落实新课标思想,实施素质教育,本文立足学生核心素养提升,建立更完善的校本课程体系和提升育人水平,探索了基于核心素养提升的研学旅行课程设计,从安全为基、实践为魂、教育为本等三个方面,剖析了研学旅行课程的实施。 【关键词】新课程...
中小学生研学旅行中存在的安全问题及其对策
【摘 要】中小学生研学旅行中的安全问题引起了学校、家长及全社会的重视。本文总结了当前中小学生在研学旅行中存在的安全问题,对其原因进行了分析,提出了相应的对策。 【关键词】研学旅行;中小学生;安全问题;对策 【中图分类号】G63 【文献标...

总目录

2022年总目录
卷 首 1/1 回顾与展望 —— 伴随着信息化成长的中小学信息技术教育 桑新民 2-3/1 教师集群化高质量协同发展 胡小勇 4/1 畅想新空间,一起向未来 詹伟华 5/1 在实践创新中培育学生的数字素养 胡秋萍...
相关杂志
  • 中国学校体育

    中国学校体育

    2025年10期
    ¥7.59
  • 大学教育(上半月)

    大学教育(上半月)

    2025年11期
    ¥15.00
  • 物理教学探讨

    物理教学探讨

    2025年11期
    ¥7.29
  • 小学教学研究·(上旬·语文)

    小学教学研究·(上旬·语文)

    2025年10期
    ¥4.89
  • 考试周刊

    考试周刊

    2025年48期
    ¥14.49
  • 甘肃教育

    甘肃教育

    2025年22期
    ¥3.69
  • 高教探索

    高教探索

    2025年06期
    ¥12.00
  • 化学教学

    化学教学

    2025年11期
    ¥7.29
  • 江苏教育

    江苏教育

    2025年22期
    ¥6.00
  • 语文建设·上半月

    语文建设·上半月

    2025年11期
    ¥6.00
  • 教育实践与研究·小学课程版

    教育实践与研究·小学课程版

    2025年11期
    ¥6.00
  • 现代家长

    现代家长

    2025年11期
    ¥5.40
订阅全年后,您可享受以下权益
①该本杂志即日起至未来1年内所有更新电子版杂志的使用权限;
②赠送该杂志的部分往期的杂志的使用权限,有效期1年。

全年订购价格: ¥216.00

订阅全年
--%>

登录龙源期刊网

温馨提示:

1.点击网站右上角的“充值”按钮可以为您的账号充值

2.充值金额可以选择30,50,100或500元

3.充值成功后即可购买网站上的任意杂志或文章

还没有龙源账户? 立即注册

购买杂志

中小学信息技术教育

杂志价格:¥18.00元

  • 微信扫码支付
  • 当前余额:100.00

购买杂志

中小学信息技术教育

杂志价格:¥18.00元

  • 微信扫码支付
  • 当前余额:¥100.00

    去充值
monitor
客服机器人