中学理科园地

中学理科园地

2023年02期
  • 收藏
收藏成功
微博 空间 微信
《中学理科园地》以中学教师为主要读者对像,聘请具有较高专业水平的物理、化学、生物、地理、数学、信息科学等学科的教师参加本...     展开

类型

双月刊

类别

教育教学
定价
促销信息
全年订阅更优惠!
¥6.00 ¥3.69
目录

课题研究

大概念视角下的初中化学教学设计研究
摘 要:立足大概念的教学设计可以让零碎的知识整合在一起,为整合性教学提供了一个新的思路。文章以“金刚石、石墨和C60”的课程内容为例,以大概念“物质的多样性”、核心概念“结构决定性质,性质决定用途”为落脚点,从教学目标、教学过程、教学评...
指向深度学习的科学探究学习评价的研究与实施
摘 要:深度学习理论契合了学生核心素养要求,强化了高阶思维,要求学生能够利用所学知识解决真实情境中具有挑战性的任务,真正做到学以致用。课堂评价作为完善教学的重要组成部分,对学习的推进具有重大意义。化学实验课堂的评价可以从以下三方面进行优...
基于STEM理念的高中化学命题导向与教学改进
摘 要:选取STEM理念相关的化学试题作为落脚点,直观分析化学试题考查指向、教育立意和发展趋势,进而反馈化学教学,推动化学课堂教学改进,探究STEM理念的教学模式,以期提高高中化学的教学质量。 关键词:STEM教育;STEM立意;化学命...
“读思达”教学法在高中数学教学中的实践探析
摘 要:结合新教材特点及读思达教学法,分析高中数学课堂教学实施的具体操作,体现读、思、达中的多重对话,构建高中数学高效课堂。 关键词:读思达教学法;阅读;对话;数学教学 新教材实施中,高中数学高效课堂的构建尤为重要,余文森教授倡导的“读...
高中数学课堂优化教学思维的策略研究
摘 要:课堂教学是数学学习的主阵地,培养学生的合理猜想、问题探索、创新的思维能力是中学数学教学的重中之重.在中学数学教学中,只有勇于探索教学方式,提高教学质量的有效途径,优化教学思维,不断发现问题,解决问题,才能提高学生的素养与创新能力...
初中地理校际协同智慧教研的运用研究
摘 要:在当今“大数据+人工智能”的时代背景下,依托互联网的优势进行初中地理校际协同教研,以解决单校学术实力弱,研修能力不足,方向不明等现实问题为目标,打破时空界限的束缚,通过将专业、骨干、主题与理念相结合,建构初中地理校际协同教研的智...
基于问题解决模式的高三物理复习课例研究
摘 要:以《普通高中物理课程标准(2017年版)》和问题解决理论为指导,通过实验导入、梳理知识脉络、提取知识解决问题和小结四个环节,设计符合学生认知发展水平的教学流程,开展以学生为主体的物理复习课教学,帮助学生建构系统的知识框架,训练解...
基于核心素养的高中物理情境教学策略研究
摘 要:核心素养是新一轮课改的根本宗旨,而情境教学是培养核心素养的重要环节。在课堂上引入生动的情境教学,将使得学生在获取知识和深化理解上变得形象化、生动化、情趣化,从而将学生思维引向活泼化、问题化和深入化。因此,教师根据学生的认知心理特...
以多元化的物理情境教学发展学生的科学思维
摘 要:发展学生的科学思维是物理教学的重要目标之一。文章从情境创设的角度,以“物理学史、模型建构、科学实验、生活实践”为载体,结合教学实例,阐述在高中物理教学中如何多维度地发展学生的科学思维。 关键词:物理情境;情境教学;科学思维 科学...
高中物理教学实践中等效法显化教育的策略
摘 要:等效法作为重要的科学思维方法,在课堂教学中显化非常必要。通过深入挖掘和归纳整理教材中的等效法内容,在课堂上充分显化等效法的教育,引导学生在物理概念建立和规律形成中学习等效法,在实验探究中理解等效法,在习题解答中应用等效法,从而进...
五育并举视角下高中物理项目式教学探究
摘 要:高中课程标准强调高中教育应以学生为中心,满足学生的成长和发展需要。五育并举视角下重视高中物理课堂的立德树人是为了培养对社会、国家有用的人才,开展项目式教学是为了培养物理学习和实践方面有科学意识、探究能力的人才,二者目标有所重合。...
基于STEAM理念的初中物理教学设计
摘 要:文章以初中物理“杠杆”这节课为例,对近几年被广泛关注的STEAM教育理念怎样应用到物理课堂教学进行了详细的论述。通过对杠杆基本概念、实验探究杠杆平衡条件以及吊车坠河的工程问题的解决,渗透STEAM教育理念,培养学生的核心素养。 ...
基于发展核心素养的项目式学习设计
摘 要:项目式学习是一种新型的教学方式,其目的是以学生为中心设计基于真实情境下的项目,并指导学生在项目实践中运用所学的知识解决问题、锻炼能力和发展核心素养。文章以“制作水火箭”项目提出确定项目式主题、设计方案与实施、交流与讨论、总结与评...
实验学案在物理课堂教学的探索
摘 要:义务教育物理课程标准(2022年版)修改了课程性质,将“注重实验”改成了“以实验为基础”。新课标指出物理是一门以实验为基础的自然科学课程,所以要充分体现物理学科的特点,将实验充分利用起来。除了新课标(2022年版)中要求的21个...
基于真实情境的化学教学设计与实践
摘 要:探讨高三复习课中基于真实情境的问题解决教学模式。学生面对真实生活情境一系列问题时进行探究的过程中完成知识体系的构建,概括并提炼能迁移应用的学习策略,培养化学学科能力,发展化学核心素养。文章以“生活垃圾焚烧炉渣中铁磁性物质的提取”...
教育神经科学视角下的数学高阶思维培养教学刍议
摘 要:数学与大脑功能之间的联系非常紧密,作为初中数学教师,更应该重视教育神经科学在数学教学中的指导作用。从教育神经科学视角来看,为了使数学高阶思维培养的教学更加符合大脑的认知规律,使学生的学习更加科学有效,需要关注以下五个方面:注重数...
基于科学思维的小球平衡问题教学策略
摘 要:物理习题教学中渗透科学思维品质的培养意义重大。高中物理对于小球平衡问题的考查频率较高,需要基于学生的学习情况对涉及小球的习题资源加以整理,训练学生科学推理的能力,引导学生探究问题本质,建构物理模型,促进学生在问题的变换中拓宽分析...
深度学习:面向核心素养提升的通用技术教学案例选择策略
摘 要:为应对目前通用技术课堂教学所选择的案例时效性不强、应用实践性差、脱离生活实际和教学目标、案例特点不明确、缺乏趣味性等问题,文章在深度学习理论的指导下,提出面向学科核心素养的通用技术教学案例选择模式,给出了创设真实的问题情境、针对...
情境创设在高中数学教学实践中的应用
摘 要:在高中数学教学中,将数学情境创设融入于探究活动中,使数学中的知识能够直观地表达,抽象问题能够形象地展现在高中生面前,有效提升高中生的数学学习兴趣和学习效果。在情况创造过程中要关注生活情境、操作情境、质疑情境、实际情境、问题情境和...
高中数学中凹、凸函数的初探
摘 要:新高考函数主线的命题方向有新的变化,函数主线的试题由初等数学知识定义考点转向高等数学知识定义,起点高,且新颖独特,考查考生认识新定义,在理解、掌握相关的基础定义、定理的基础上,再熟识其应用范围和方法,解决新问题的能力,以此评价考...

教学探讨

基于BOPPPS理念的高中物理翻转课堂教学实践
摘 要:针对传统物理教学中学生参与度低、教学针对性弱等问题,开发基于BOPPPS理念的高中物理翻转课堂设计,以灵活创新的教学手段和妥善高效的时间安排引导学生进行参与式学习,提高课堂教学效果,并为高中物理教师提供模式借鉴。 关键词:BOP...
“课程思政”理念下物理课堂引入的教学探索
摘 要:为了落实立德树人的教育目标,可以在初中物理课堂的引入环节融入思想政治教育,来促进初中物理教学和“课程思政”相互融合。同时对初中物理的课堂引入进行高效设计,来配合学生的思维深度和兴趣方向。通过上述教学路径,使初中物理教学融合“课程...
高中物理课程思政中方法论教学的初探
摘 要:物理学中蕴含的哲学思想是非常丰富的,文章从培养学生对立统一、质量互变以及否定之否定的三个方面思想方法进行探讨,希望在教学中启发学生用物理学背后所隐含的哲学思想来辩证地看待事物。 关键词:物理教学;课程思政;方法论;哲学思想 20...
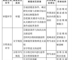
问题解决规范化
摘 要:问题解决是学生思维能力的表达,也是题意信息加工处理的过程,对于一些刚步入高中的初学者而言,所接触到的高中物理与初中物理相比所学物理量与物理情境大幅增多,容易出现概念模糊等思维混乱情况,文章参考邓铸博士的问题解决的表征态理论分析解...
妙用等效思想巧解物理问题
摘 要:良好的物理思维是学好物理的关键,而等效思想是解决物理问题的常用思想方法,它能够将复杂、陌生的物理问题转变为简单、熟知的物理问题。文章对动态电路分析中学生纠结的问题进行深入剖析,用等效思想厘清学生思维障碍,解决物理问题具有很好的借...
由一道题目引发的对法拉第电磁感应定律的分析
摘 要:法拉第电磁感应定律是高中物理的重要内容,高中物理课程标准要求学生理解法拉第电磁感应定律,同时电磁感应定律是物理学习的一个难点。文章从一道题目出发,该题造成了学生对电动势的产生的误解,通过论证电动势的产生,对电磁感应定律进行了深入...
中美高中生物学教材中“转录和翻译”部分的对比分析
摘 要:文章从教材中的位置、设计思路、栏目设置、类比语言和课后习题等方面,对中美高中生物学教材中“转录和翻译”部分的内容进行对比分析。美国教材注重知识本身的逻辑顺序,有利于学生理解并构建完整的知识体系,但存在专业程度高,部分概念过难的情...
“双减”背景下基于“三案”培养初中生物理自学能力
摘 要:随着“双减”政策的推行,学生减轻了课业负担,获得了更多的课余时间。为响应国家对培养创新型人才的要求,落实双减,就要从基础教学开始减弱学生对教师、课堂、海量作业的依赖,以培养学生的物理核心素养为目标,增强学生自主学习能力,真正实现...
SORT理论下原始物理问题的教学研究与启示
摘 要:原始物理问题作为一类源于生活的实际问题,有其趣味性和实用性。同时,原始物理问题因其原始性、知识原理的隐蔽性等特点,使得学生在解决这类物理问题时往往存在困难。以SORT理论为基础,分析七个表征层次下家庭漏电保护器问题的解决思维,培...
GeoGebra助阵 难点巧突破
摘 要:滑动变阻器的选择问题一直是中学实验教学的重点与难点,也是高考实验题的热点。利用GeoGebra软件作图,通过动态图像,直观展示不同阻值的滑动变阻器对限流式和分压式电路的影响,给学生一个直观的分析与比较,帮助学生理解选择合适滑动变...
基于学科核心素养培养的“胡克定律”实验教学改进
摘 要:利用力传感器、分体式位移传感器、DISLab中的通用软件自组装测试弹簧劲度系数装置,实现弹簧的横向放置、真正测量“弹簧弹力与其形变量”的关系,连续采集数据并利用EXCEL拟合F—X图像,进行线性相关性分析,得出相关系数|R|&g...
基于学科素养下的高中物理情境化试题设计或编制
摘 要:为在高中物理教育教学实践中,高效培养高中生物理学科素养,适应高考改革中试题设计的新变化。文章对基于学科素养的高中物理情境化试题设计展开讨论,通过研究可知,为突出情境化物理试题作用,提高学生学科素养,相关人员在试题设计时,还应坚持...
基于核心素养的初中物理“深度学习”策略探究
摘 要:深度学习在教育界引起了广泛的关注,深度学习提倡学生主动、理性和批判的学习,这不仅有利学生对知识深化理解,对于培养学生的核心素养也有重要的意义。目前,学生核心素养的培养越来越受到重视,而深度学习和这一教学理念高度契合,引导、激励学...
基于信息技术应用的高中物理教学
摘 要:信息技术在高中物理教学中的应用是大势所趋,在信息技术支持下的精准教学智慧课堂,使课堂教学站上了精准、高效的平台。信息技术可以提高课堂教学覆盖面;可以让课堂教学变的生动、形象;可以促进课堂教学的感性认识和理性分析有机结合,引领学生...
相关杂志
  • 中国学校体育

    中国学校体育

    2025年11期
    ¥7.59
  • 大学教育(上半月)

    大学教育(上半月)

    2025年11期
    ¥15.00
  • 物理教学探讨

    物理教学探讨

    2025年11期
    ¥7.29
  • 小学教学研究·(上旬·语文)

    小学教学研究·(上旬·语文)

    2025年11期
    ¥4.89
  • 甘肃教育

    甘肃教育

    2025年23期
    ¥3.69
  • 考试周刊

    考试周刊

    2025年48期
    ¥14.49
  • 化学教学

    化学教学

    2025年12期
    ¥7.29
  • 高教探索

    高教探索

    2025年06期
    ¥12.00
  • 江苏教育

    江苏教育

    2025年22期
    ¥6.00
  • 语文建设·上半月

    语文建设·上半月

    2025年11期
    ¥6.00
  • 现代家长

    现代家长

    2025年12期
    ¥5.40
  • 教育实践与研究·小学课程版

    教育实践与研究·小学课程版

    2025年11期
    ¥6.00
订阅全年后,您可享受以下权益
①该本杂志即日起至未来1年内所有更新电子版杂志的使用权限;
②赠送该杂志的部分往期的杂志的使用权限,有效期1年。

全年订购价格: ¥22.14

订阅全年
--%>

登录龙源期刊网

温馨提示:

1.点击网站右上角的“充值”按钮可以为您的账号充值

2.充值金额可以选择30,50,100或500元

3.充值成功后即可购买网站上的任意杂志或文章

还没有龙源账户? 立即注册

购买杂志

中学理科园地

杂志价格:¥3.69元

  • 微信扫码支付
  • 当前余额:100.00

购买杂志

中学理科园地

杂志价格:¥3.69元

  • 微信扫码支付
  • 当前余额:¥100.00

    去充值
monitor
客服机器人