注册帐号丨忘记密码?
1.点击网站首页右上角的“充值”按钮可以为您的帐号充值
2.可选择不同档位的充值金额,充值后按篇按本计费
3.充值成功后即可购买网站上的任意文章或杂志的电子版
4.购买后文章、杂志可在个人中心的订阅/零买找到
5.登陆后可阅读免费专区的精彩内容
打开文本图片集
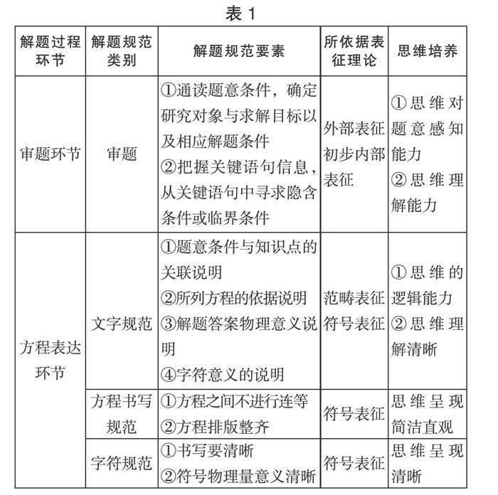
摘 要:问题解决是学生思维能力的表达,也是题意信息加工处理的过程,对于一些刚步入高中的初学者而言,所接触到的高中物理与初中物理相比所学物理量与物理情境大幅增多,容易出现概念模糊等思维混乱情况,文章参考邓铸博士的问题解决的表征态理论分析解题过程,并基于相关文献的研究上,在思维层面对解题规范进行分析并给出建议。(剩余4945字)
登录龙源期刊网
购买文章
问题解决规范化
文章价格:4.00元
当前余额:100.00
阅读
您目前是文章会员,阅读数共:0篇
剩余阅读数:0篇
阅读有效期:0001-1-1 0:00:00