指向学科关键能力的初中生物学跨学科实践
——以微项目 “候鸟旅行指南” 为例

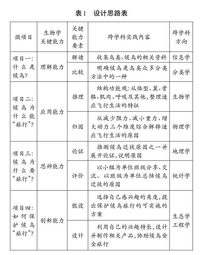
打开文本图片集
文件编号:1003-7586(2023)03-0050-03
教育要充分聚焦中国学生发展核心素养,培养学生适应未来的正确价值观、必备品格和关键能力。其中,学科关键能力因其评价的可操作性成为衡量学生核心素养是否落地的重要指标之一。纵观历次课程改革实况,参考布鲁姆教育目标分类理论,并通过国内外部分有影响力的学科能力体系梳理,以“理解能力”、“应用能力”、“思辨能力”和“创新能力”为主的四级能力系统在初中生物学一线教学中被普遍认可与使用。(剩余3334字)