注册帐号丨忘记密码?
1.点击网站首页右上角的“充值”按钮可以为您的帐号充值
2.可选择不同档位的充值金额,充值后按篇按本计费
3.充值成功后即可购买网站上的任意文章或杂志的电子版
4.购买后文章、杂志可在个人中心的订阅/零买找到
5.登陆后可阅读免费专区的精彩内容
打开文本图片集
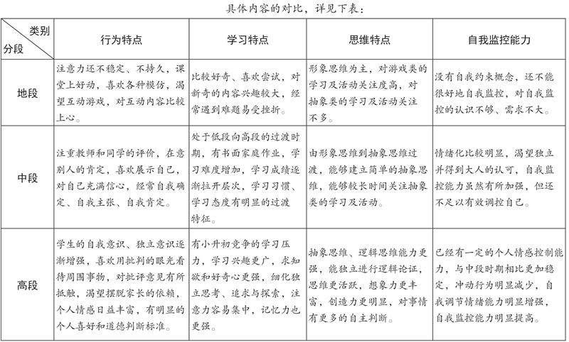
摘 要:小学生天性活泼好动,不管是低段学生还是高段学生,都需要加强对自我监控能力的培养。随着“双减”政策的推行,提高课堂教学质量是有效落实“双减”政策的重要保障。而提高课堂教学质量的前提,就是要提升学生的自我监控能力。本文结合自身多年的教学实践,通过对小学生各个阶段的特点和小学生自我监控的难度进行分析,探索在“双减”政策下培养小学生自我监控能力的方法。(剩余4471字)
登录龙源期刊网
购买文章
谈“双减”背景下如何提高小学生的自我监控能力
文章价格:4.00元
当前余额:100.00
阅读
您目前是文章会员,阅读数共:0篇
剩余阅读数:0篇
阅读有效期:0001/1/1 0:00:00