注册帐号丨忘记密码?
1.点击网站首页右上角的“充值”按钮可以为您的帐号充值
2.可选择不同档位的充值金额,充值后按篇按本计费
3.充值成功后即可购买网站上的任意文章或杂志的电子版
4.购买后文章、杂志可在个人中心的订阅/零买找到
5.登陆后可阅读免费专区的精彩内容
打开文本图片集
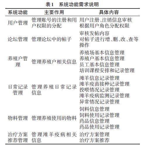
摘要:宁夏“六特”产业中的滩羊养殖是推动区域农业现代化和乡村振兴的重要力量。然而,传统养殖业管理内容繁杂,人工信息处理方式难以满足日益增长的管理需求。文章旨在解决养殖过程中人工记录和管理数据效率低的问题。系统采用PHP作为后端开发语言,结合Vue.js框架实现前端交互,并采用MySQL数据库进行数据持久化存储,构建了一个Web信息管理平台,支持多角色权限管理,实现养殖数据的高效交互与事务处理。(剩余4218字)
登录龙源期刊网
购买文章
宁夏“六特”产业背景下滩羊养殖信息管理系统的设计与实现
文章价格:4.00元
当前余额:100.00
阅读
您目前是文章会员,阅读数共:0篇
剩余阅读数:0篇
阅读有效期:0001/1/1 0:00:00