注册帐号丨忘记密码?
1.点击网站首页右上角的“充值”按钮可以为您的帐号充值
2.可选择不同档位的充值金额,充值后按篇按本计费
3.充值成功后即可购买网站上的任意文章或杂志的电子版
4.购买后文章、杂志可在个人中心的订阅/零买找到
5.登陆后可阅读免费专区的精彩内容
打开文本图片集
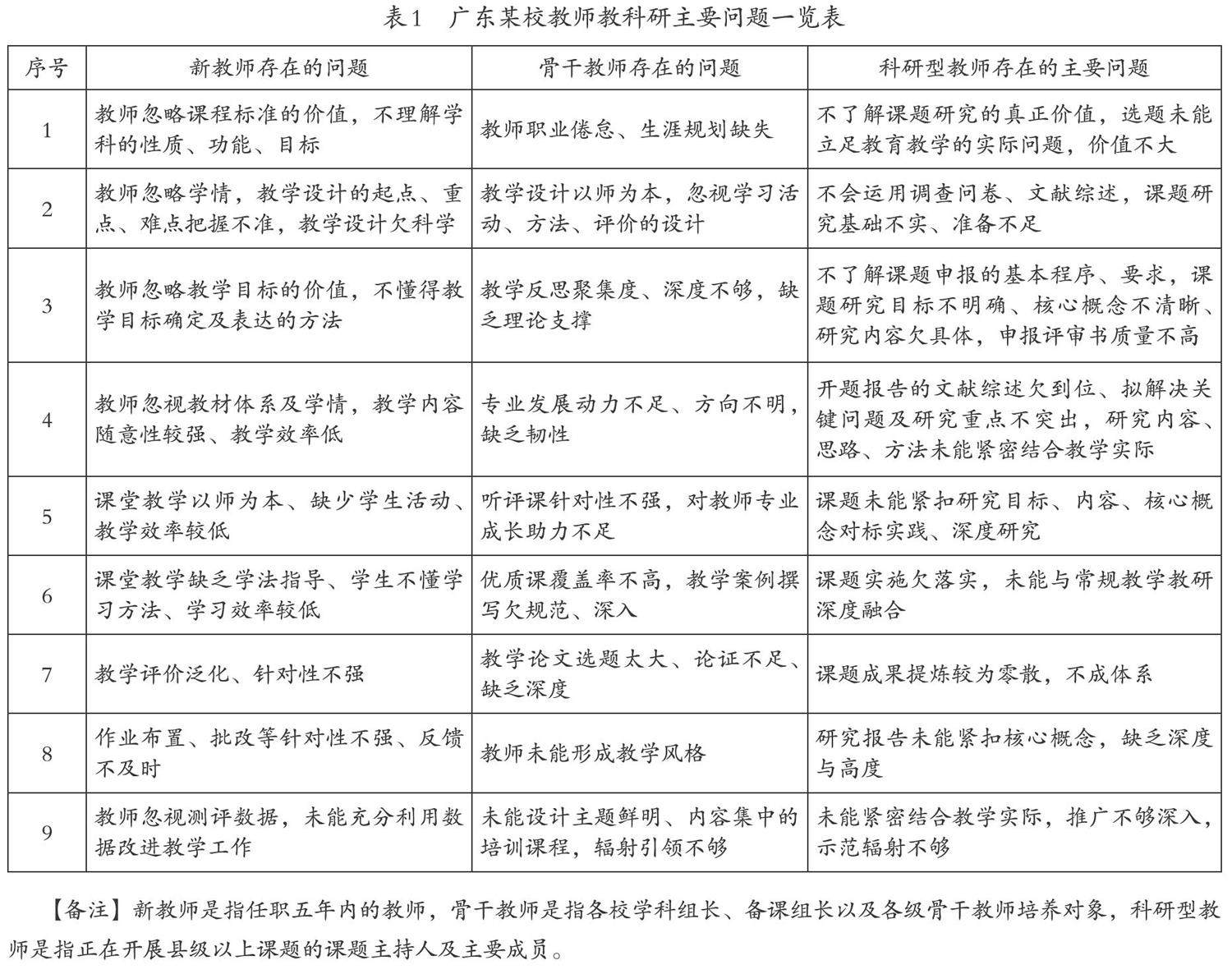
摘 要:针对校本培训重管理轻内容、培训课程设计未能立足学校、教师发展的主要问题,笔者尝试以问题教学理论、研训一体化理论设计、组织、实施研训一体化校本培训:一是深入调研,认真梳理,发现学校及教师发展存在的真实问题、主要问题,明确校本培训的目标;二是紧扣目标,设计校本培训课程体系,突出校本培训内容的结构化、体系化;三是研训一体,优化培训模式,提高校本培训的实效性。(剩余4888字)
登录龙源期刊网
购买文章
初中教师校本研训一体培训策略例谈
文章价格:4.00元
当前余额:100.00
阅读
您目前是文章会员,阅读数共:0篇
剩余阅读数:0篇
阅读有效期:0001-1-1 0:00:00