注册帐号丨忘记密码?
1.点击网站首页右上角的“充值”按钮可以为您的帐号充值
2.可选择不同档位的充值金额,充值后按篇按本计费
3.充值成功后即可购买网站上的任意文章或杂志的电子版
4.购买后文章、杂志可在个人中心的订阅/零买找到
5.登陆后可阅读免费专区的精彩内容
打开文本图片集
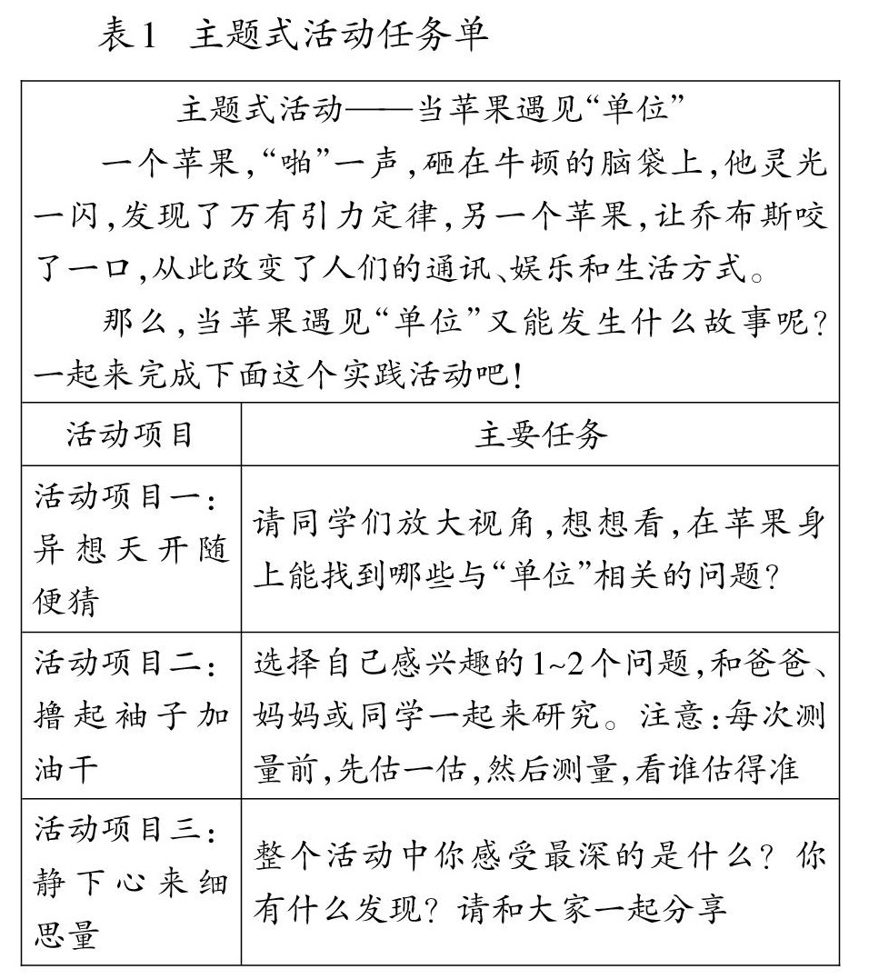
【摘 要】量感是一种感性认识,常见于度量领域。教师基于一次由“苹果”引发的小学数学量感的主题式学习,探讨如何利用身边熟悉的情境资源,以其为支点设计主题式实践活动,通过放大视角感知“物”与“量”的链接、放慢脚步探索“估”与“测”的平衡、放飞思维体验“变”与“不变”的统一等策略来促进学生量感的发展。(剩余3033字)
登录龙源期刊网
购买文章
从单一到综合:让量感自然生长
文章价格:4.00元
当前余额:100.00
阅读
您目前是文章会员,阅读数共:0篇
剩余阅读数:0篇
阅读有效期:0001-1-1 0:00:00