注册帐号丨忘记密码?
1.点击网站首页右上角的“充值”按钮可以为您的帐号充值
2.可选择不同档位的充值金额,充值后按篇按本计费
3.充值成功后即可购买网站上的任意文章或杂志的电子版
4.购买后文章、杂志可在个人中心的订阅/零买找到
5.登陆后可阅读免费专区的精彩内容
打开文本图片集
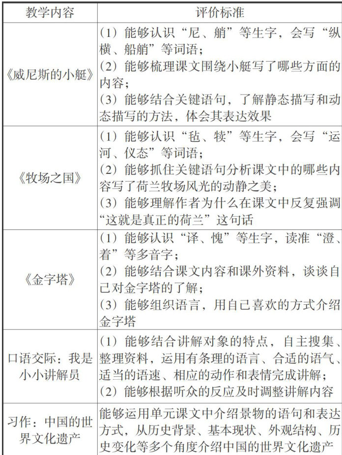
小学语文以单元整体教学为学科主要授课模式,探索在教学中渗透核心素养培养的有效路径,能够有机整合阅读、习作、口语交际等教学内容,体现语文教学的整体性与综合性。单元整体教学是实现高质量育人的关键,体现了教与学互动过程设计的系统性,对培养学生的学习能力、思维能力、应用能力具有重要意义,符合《义务教育语文课程标准(2022年版)》(以下简称《标准》)提出的全面育人要求。(剩余5071字)
登录龙源期刊网
购买文章
小学语文单元整体教学策略研究
文章价格:4.00元
当前余额:100.00
阅读
您目前是文章会员,阅读数共:0篇
剩余阅读数:0篇
阅读有效期:0001-1-1 0:00:00