基于《乾隆甘州府志》的明清以来甘州城区街道名称演变与文化保护研究

打开文本图片集
中图分类号:K29 文献标识码:A 文章编号:2096-4110(2025)12(a)-0043-07
Research on the Evolution of Street Names and Cultural Protection in Ganzhou City since the Ming and Qing Dynasties Based on The Ganzhou Prefecture Gazetteer
WANGZhenni,LILi,WANGDanni (HexiUniversity,ZhangyeGansu,734OOO,China)
Abstract:GanzhouCitywasdesignatedasoneofChina'ssecondbatchof historicandculturalcitiesbythe StateCouncil in 1986.Asareginrichinhistoricalandculturalhritage,itsoldtownareapreservesenduringhistoricalmemoriesanduniqueegionalculture.However,anyistoricalandculuralelements witintheoldtowcurrentlylackeectivedisplayandsignage.Thisstudy examinesstretnamechanges inGanzhousince the MingandQingdynasties.Using TheGanzhouPrefectureGazeteeasthecore document,tsstudyombistetalsarchfeldvestigatiosdoieitervitotematicallaceteoalevlu tionofstretns.Itdlesintdministrativestucturing,ommecialactiviisiciegationdeligiousleb hind name changes.Theresearch reveals that Ganzhou's urban street naming followedatrajectoryof "militaryorientation $$ administrative reinforcement $$ commercial integration $$ modern transformation".During the Ming and Qing dynasties, influenced by the garrisonsystemandprefeturecountyadministrativestructures,moststreetamesassociatedwithilitaryfacilitiesandadistativeinstitutions.Inmodern times,administrativeadjustmentsand cultural tourism development led to name consolidation,renaming,and reuse ofhistorical terms.The findings enrich local culturalarchives of Ganzhou,providing theoretical foundationsand practical references for heritage preservation, tourism resource development, and fostering urban cultural identity.
Key words: Ganzhou urban districts; Street name changes; TheGanzhou Prefecture Gazeteer;Regional cultural heritage; Historical evolution; Collective memory
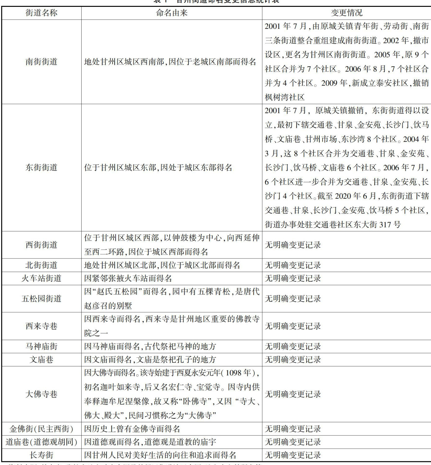
仕又化与旅游深度融合友展的肯景卜,历史乂化古城具有赓续地域文脉的历史价值,以及承载集体记忆和强化身份认同的社会价值。(剩余8543字)