注册帐号丨忘记密码?
1.点击网站首页右上角的“充值”按钮可以为您的帐号充值
2.可选择不同档位的充值金额,充值后按篇按本计费
3.充值成功后即可购买网站上的任意文章或杂志的电子版
4.购买后文章、杂志可在个人中心的订阅/零买找到
5.登陆后可阅读免费专区的精彩内容
打开文本图片集
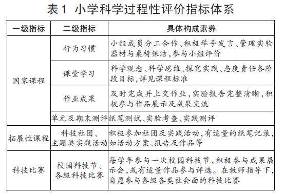
〔摘 要〕 课程评价强调立足过程、促进发展,但在实际进行过程性评价时,存在评价内容缺全面系统、评价主体缺多元客观、评价结果缺育人导向等问题。教师基于课程标准及素养导向理念,将学生的行为习惯、课堂学习、作业成果、单元及期末测评、拓展性课程、科技比赛等纳入过程性评价范畴,建构小学科学过程性评价体系。(剩余4297字)
登录龙源期刊网
购买文章
构建素养导向的过程性评价体系
文章价格:4.00元
当前余额:100.00
阅读
您目前是文章会员,阅读数共:0篇
剩余阅读数:0篇
阅读有效期:0001-1-1 0:00:00