注册帐号丨忘记密码?
1.点击网站首页右上角的“充值”按钮可以为您的帐号充值
2.可选择不同档位的充值金额,充值后按篇按本计费
3.充值成功后即可购买网站上的任意文章或杂志的电子版
4.购买后文章、杂志可在个人中心的订阅/零买找到
5.登陆后可阅读免费专区的精彩内容
打开文本图片集
中图分类号:G427 文献标识码:A文章编号:2097-1737(2025)32-0067-03
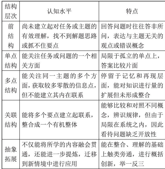
在小学语文教学中,培养学生的思维能力素养是重要的目标之一。然而,当前教学中普遍存在学生思维能力发展不足的问题,主要表现为碎片化、表面化、孤立化和模式化的“浅思维”现象。这不仅限制了学生对文本的深度理解,还阻碍了其创造性表达和批判性思考能力的发展。(剩余3484字)
登录龙源期刊网
购买文章
SOLO分类理论视域下培养小学高年级学生语文思维能力的路径研究
文章价格:4.00元
当前余额:100.00
阅读
您目前是文章会员,阅读数共:0篇
剩余阅读数:0篇
阅读有效期:0001-1-1 0:00:00