注册帐号丨忘记密码?
1.点击网站首页右上角的“充值”按钮可以为您的帐号充值
2.可选择不同档位的充值金额,充值后按篇按本计费
3.充值成功后即可购买网站上的任意文章或杂志的电子版
4.购买后文章、杂志可在个人中心的订阅/零买找到
5.登陆后可阅读免费专区的精彩内容
打开文本图片集
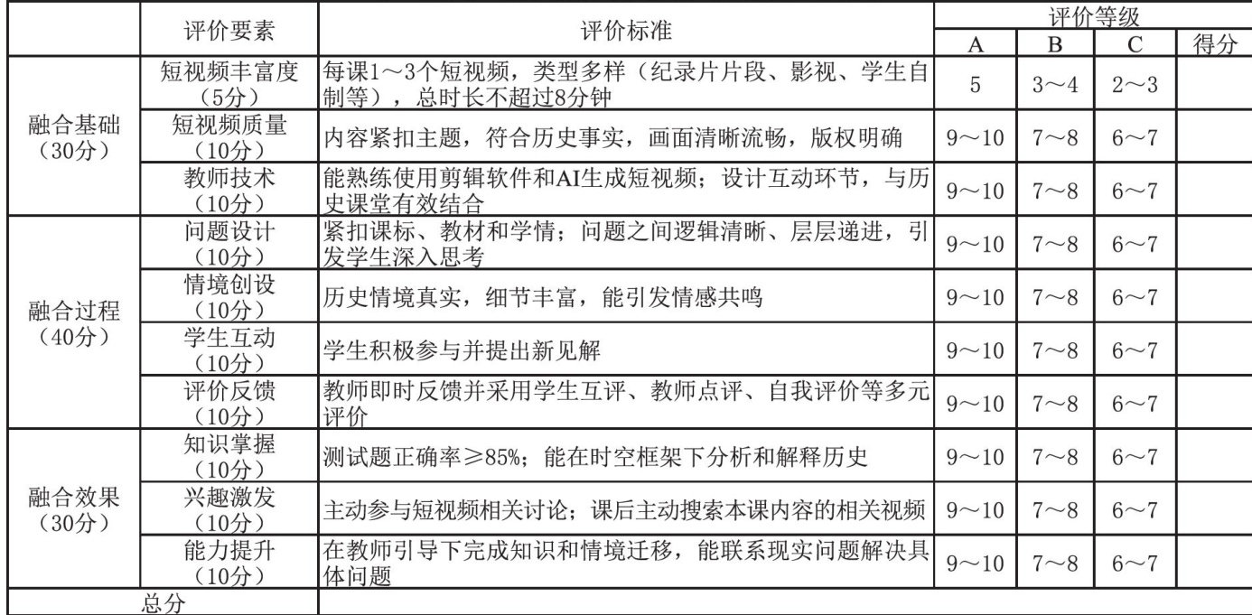
教育部《“十四五”教育事业发展规划》明确提出,要推进教育数字化转型,深化信息技术与学科教学的融合创新。基于此,文章以历史短视频为数字化教学载体,明确了历史短视频与深度融合的内涵,提出了教育性、适宜性和合法性等深度融合原则,并从融合基础、融合过程和融合效果层面提出了具体策略,即将历史短视频转化为“学习材料”;以问题情境驱动学生深度学习;建立可操作的历史短视频与教学深度融合的评价体系,以促进历史短视频与高中历史教学的深度融合。(剩余5454字)
登录龙源期刊网
购买文章
历史短视频与高中历史教学的深度融合策略
文章价格:4.00元
当前余额:100.00
阅读
您目前是文章会员,阅读数共:0篇
剩余阅读数:0篇
阅读有效期:0001/1/1 0:00:00