注册帐号丨忘记密码?
1.点击网站首页右上角的“充值”按钮可以为您的帐号充值
2.可选择不同档位的充值金额,充值后按篇按本计费
3.充值成功后即可购买网站上的任意文章或杂志的电子版
4.购买后文章、杂志可在个人中心的订阅/零买找到
5.登陆后可阅读免费专区的精彩内容
打开文本图片集
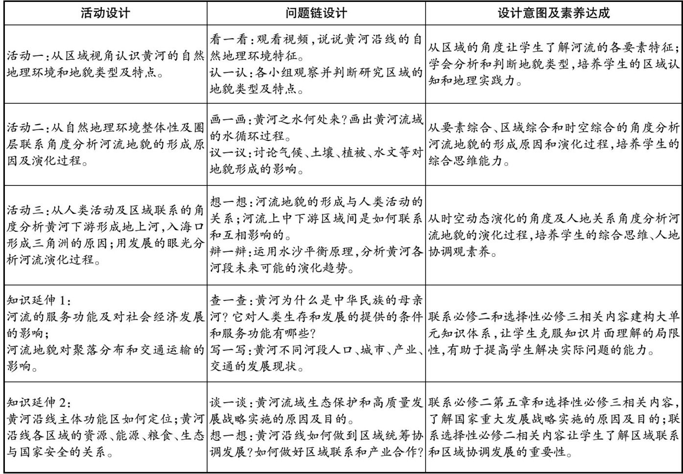
大单元教学是指以优化教材结构为着眼点,运用"整体原则"对教材进行重新编排,建立教材中各章节教学内容之间的联系,从而使单元教学内容不再是一种零散的知识点,而是相互联系成系统的“知识块"或者"知识链”,是一个有机整体。
在教学的设计中,教师根据学生的学习规律,以具体的任务情境为线索,对教学内容进行开发与重组,让学生以综合性、整体性的思维进行知识重构,突破片面理解知识的局限性。(剩余2422字)
登录龙源期刊网
购买文章
指向地理核心素养的大单元教学设计
文章价格:3.00元
当前余额:100.00
阅读
您目前是文章会员,阅读数共:0篇
剩余阅读数:0篇
阅读有效期:0001/1/1 0:00:00