语文建设·下半月

语文建设·下半月

2022年04期
  • 收藏
收藏成功
微博 空间 微信
《语文建设》是教育部主管、教育部语言文字报刊社主办的以广大语文教师为服务对象、提高语言文学研究为的综合性语文刊物。现配合...     展开

类型

月刊

类别

教育教学
定价
促销信息
全年订阅更优惠!
¥10.00 ¥6.00
目录

卷首

卷首
朗读在低年级是由口语进到文字的过渡,不该忽视。朗读可以表示读者对于符号的知识和文意了解的程度;能使儿童欣赏文中的美快;对于诗歌非朗读不能得到格外的兴趣,不能充分地欣赏。朗读时可以用声音、动作,充分地传达出文字的意思和奥妙处。 读文教学方法,...

关注

理性思维:做负责任的表达者
编者按 2022年4月,教育部发布《义务教育语文课程标准(2022年版)》。课程内容部分设计了“思辨性阅读与表达”任务群,对接“思维能力”这一核心素养。“思辨性阅读与表达”任务群旨在引导学生在语文实践活动中,通过阅读、比较、推断、质疑、讨论...
备课创新:构建教学思维导图
【摘 要】如何备课才能有效提高课堂教学质量?这是长期以来困扰教师的一个“老大难”问 题。本文提出了备课要备教学思维导图的创新思路,以打通从备课到实施高质量课堂教学的“最后一公里”,并基于焦点阅读的理论,设计优化的教学思维导图,帮助学生聚焦思...
小学语文“思辨性阅读”教学探析
【摘 要】小学语文“思辨性阅读”是一种与感悟体验式阅读相区别的阅读类型,强调阅读的态度、方法、思维的“思辨”性,旨在发展学生的理性精神和理性思维。《义务教育语文课程标准(2022年版)》从“发展理性精神和态度”“获取‘思辨’性认知技能”两个...

学术前沿

生态作文教学的学理思考与实践探索
【摘 要】生态作文教学,以活动为基本学习方式,通过创设和谐温暖馨的学习环境,开发丰富多样的学习资源,以表达立人,有效提升学生语文核心素养。生态作文教学遵循作文心理转换原理,以“经历、笔记、故事、发表”为作文基本学习过程。经过十年探索,笔者提...
写在儿童心坎里的童漫作文
【摘 要】儿童漫画顺应了儿童的阅读心理,丰富了儿童的形象思维,提升了儿童的审美能力,解决了长期困扰学生的写作素材与写作动力问题。童漫作文旨在写作中育人,在育人中写作。其题材的选择具有健康的主题、无限的想象、中国的风韵、夸张的艺术、深刻的教益...

教学

素养导向下的真实任务情境设计
【摘 要】素养导向下的语文教学亟须改变“满堂灌”“满堂问”的现状,应引导学生在富有意义的真实任务情境中实现语文素养的综合提升。任务情境设计是素养时代对教师提出的挑战之一,本文结合具体案例阐释建构议题、举象造境、场景拟真、链状推进四种任务情境...
大单元视域下的小学文言文教学
【摘 要】从大单元视域来审视小学阶段的文言文教学,其以核心知识为载体,实现目标、任 务、情境、内容、学习方式、评价等多种元素的整合,指向学生对学科思想和方法的理解,指向迁移应用所学知识和方法解决新问题的能力。构建大单元教学策略如下:依据年段...
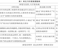
基于逆向设计的习作单元教学策略研究
【摘 要】教师在教学习作单元时,可以针对教材编排特点,采用逆向设计的思路来展开。可以聚焦“学习成果”,通过以下路径组织教学:一是实施厘整策略,让学生在自主梳理的过程中明晰学习成果;二是实施进阶策略,让学生在逐层体验中建构学习成果;三是实施融...
革命诗歌意境教学的三个视角
【摘 要】革命诗歌为加强中小学爱国主义教育提供了素材和价值导向。小学生在革命诗歌意境的感悟上有一定的难度。因此,本文提出革命诗歌意境教学可以从诗人意境、文本意境、读者意境三个视角切入,帮助学生多角度、分层次、全方位地感悟革命诗歌意境。 【关...
人文主题与语文要素融合发展的实施策略
【摘 要】统编小学语文教材采用人文主题与语文要素双线组元的编排方式。本文通过对人文主题、语文要素的含义及二者之间的关系进行探究,提出可从教材文本的解读、教学目标的确定、教学内容的整合、学习活动的统整四个方面促进人文主题与语文要素融合发展的实...
抓住民族神话特征 凸显中国文化价值
【摘 要】统编小学语文教材选入了中国神话故事,这些故事凝聚着中华民族的优秀品质。本文从讲好中国故事开始,分析了中国神话故事的特质,挖掘中华民族的伟大精神,帮助学生树立文化自信,并分析了小学阶段深入学习中国神话的意义,给出了教学方向和具体建议...

名师课堂

基于学理设计 教学有据可依
【课文简析】 《陶罐和铁罐》是统编教材三年级下册的一篇寓言故事。故事告诉人们,每个人都有长处和短处,要善于看到别人的长处,正视自己的短处,相互尊重,和睦相处。故事以对话的形式表现了鲜明的人物形象,便于朗读表演。文章表现人物性格的词语特别多,...

探索

“双减”背景下小学语文作业的开发设计策略
【摘 要】提高教师的作业设计水平是减轻学生作业负担的治本之策。本文以课前预习作业、随堂练习作业、课后实践作业“三单”促学,立足统编教材“三联”赋能:联结单元统整点,落实语文要素,强化作业价值;联结学力提升点,建构思维支架,提升作业品质;联结...
浅析大单元视角下的习作教学策略
【摘 要】为更好地提升小学语文习作教学效能,本文引入大单元理念,结合教学实践,提出了习作任务巧前置、单元任务领路径、真实情境善设置、习作训练贯始终、习作评价多元化的习作教学策略。 【关键词】大单元,小学语文,习作,教学策略 为有效解决小学语...
用问题驱动,促思维发展
【摘 要】问题驱动式课堂教学强调学习目标问题化。教师根据语文要素、课文内容、课后习题或教学活动,设计一个“主问题”引领和贯穿整堂课,有针对性地将教材内容以“主问题”驱动的形式呈现出来,借助课后习题提问,抓住关键词语追问,通过比较阅读发问,以...
以“对话”理念为基础的阅读教学探究
【摘 要】以“对话”理念为基础的阅读教学,是将对话作为日常教学的重要方法,关注“依托点”“思维点”“迁移点”,有利于构建师生间良性交流的平台,对学生语言能力的培养、思维能力的提升都有着积极的意义。 【关键词】对话,小学,阅读教学 以“对话”...

语言

王维《鹿柴》中“柴”“景”二字的读音及意义
【摘 要】统编小学语文四年级上册教材和相关的资料,对《鹿柴》一诗中的“柴”“景”二字的读音和意义有简要的介绍。但在教材使用的过程中,仍有不少教师反映对此问题存在疑惑。本文对“柴”“景”及其相关词语的音义关系进行了系统梳理。 【关键词】统编教...

争鸣

被误释的“屠苏”
【摘 要】本文以动词“入”的历时用法为切入点,旨在论证说明《元日》中“春风送暖入屠苏”的“屠苏”,应释为“茅草屋”,而非教材所注的“酒名”。 【关键词】《元日》,屠苏,“入”历时用法 一 统编小学语文教材三年级下册第三单元《古诗三首》,立足...

广告 书评

小学语文教学艺术的两种方法研究
语文教学是生动的实践,是独特的艺术,讲究多元的方法。要做有智慧的语文教师,就要立足教学实践,积累教学经验,创新教学方法,彰显教学艺术。《小学语文教学艺术30讲》是语文特级教师余映潮的著作,由中国人民大学出版社出版。本书收录了小学语文教学艺术...
新时代小学语文阅读教学策略研究
小学语文教学中,阅读教学和写作教学既是难点又是重点,如何引导学生喜欢阅读,爱上写作,成为摆在小学语文教师面前的难题。笔者在参与深圳市教育科学 2021 年度规划课题“小学低年级《绘本创意 读 写》课 程 开 发 实 践 与 研究 ”(立 项...
教育学视角下的对外汉语课程设计研究
我国的国际影响力不断提升,对外汉语教学的需求也在与日俱增。当下的对外汉语课程须要考虑更为多元的教学对象、更为多样的教学类型、更为庞大的课程数量、更为复杂的教学问题……笔者在参与四川省民办教育协会 2021 年度的研究课题“疫情背景下来华留学...
家庭教育对儿童教育的影响研究
家庭教育对于一个人的心智成长和人格成熟至关重要,特别是在儿童阶段,良好的家庭教育将对儿童的人生观、世界观、价值观产生积极的影响。由陈鹤琴著、上海人民出版社于2016年出版的《家庭教育与父母教育》一书,着眼于家庭中的儿童教育,以儿童心理学为理...
传统文化融入当代德育的路径研究
德育不仅关乎年轻一代的心智成长,更关乎国家的长治久安。中华优秀传统文化为今日中国的德育实践提供了重要且丰富的思想资源和智慧成果,值得我们结合当下的教育实际进行重新审视和深度挖掘,以构建出系统的德育理论,并对传统文化融入当代德育的路径进行探索...
浅谈语言学的基本体系与发展
现代语言学之父索绪尔建立了完整的语言学理论体系,为世界语言学的发展奠定了理论基础。语言学与人们的生活息息相关,生活中每个人都离不开语言。由岑运强主编、中国人民大学出版社于 2015 年出版的《语言学概论(第四版)》一 书,便是立足语言学的基...
汉语言文学多元化教学对文学评论的影响
汉语言文学教育对理解和传承中华优秀传统文化有着至关重要的作用。汉语言文学丰富的人文内涵对人们精神领域的滋养是深远而广泛的,对学习者的人文素养的提升也大有裨益。新时代,青少年对汉语言文学教育的诉求逐渐多元化、个性化,这也推动着汉语言文学教育的...
文学素养与书法艺术的结合研究
我国浩瀚多样的书法艺术作品,既展现了中华传统艺术的魅力,又彰显出中华优秀传统文化的博大精深。我国书法艺术不仅在艺术发展史中占据着独特的地位,在其发展的过程中,也与文学、哲学等互相融合 。 江 苏 凤 凰 美 术 出 版 社 于2017 年出...
相关杂志
  • 中国学校体育

    中国学校体育

    2025年10期
    ¥7.59
  • 大学教育(上半月)

    大学教育(上半月)

    2025年11期
    ¥15.00
  • 物理教学探讨

    物理教学探讨

    2025年11期
    ¥7.29
  • 小学教学研究·(上旬·语文)

    小学教学研究·(上旬·语文)

    2025年10期
    ¥4.89
  • 考试周刊

    考试周刊

    2025年48期
    ¥14.49
  • 甘肃教育

    甘肃教育

    2025年22期
    ¥3.69
  • 高教探索

    高教探索

    2025年06期
    ¥12.00
  • 化学教学

    化学教学

    2025年11期
    ¥7.29
  • 江苏教育

    江苏教育

    2025年22期
    ¥6.00
  • 语文建设·上半月

    语文建设·上半月

    2025年11期
    ¥6.00
  • 教育实践与研究·小学课程版

    教育实践与研究·小学课程版

    2025年11期
    ¥6.00
  • 现代家长

    现代家长

    2025年11期
    ¥5.40
订阅全年后,您可享受以下权益
①该本杂志即日起至未来1年内所有更新电子版杂志的使用权限;
②赠送该杂志的部分往期的杂志的使用权限,有效期1年。

全年订购价格: ¥72.00

订阅全年
--%>

登录龙源期刊网

温馨提示:

1.点击网站右上角的“充值”按钮可以为您的账号充值

2.充值金额可以选择30,50,100或500元

3.充值成功后即可购买网站上的任意杂志或文章

还没有龙源账户? 立即注册

购买杂志

语文建设·下半月

杂志价格:¥6.00元

  • 微信扫码支付
  • 当前余额:100.00

购买杂志

语文建设·下半月

杂志价格:¥6.00元

  • 微信扫码支付
  • 当前余额:¥100.00

    去充值
monitor
客服机器人