注册帐号丨忘记密码?
1.点击网站首页右上角的“充值”按钮可以为您的帐号充值
2.可选择不同档位的充值金额,充值后按篇按本计费
3.充值成功后即可购买网站上的任意文章或杂志的电子版
4.购买后文章、杂志可在个人中心的订阅/零买找到
5.登陆后可阅读免费专区的精彩内容
打开文本图片集
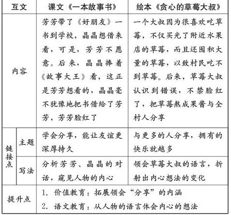
相较于内地的语文阅读要求,香港的中文科教学同样重视引导学生进行广泛的阅读,香港教育局颁布的《中国语文教育学习领域课程指引(小一至中六)》(2017年拟定稿)就明确指出:语文学习要拓宽学生阅读面,增加阅读量,提升阅读深度。对此,香港教师积极组织学生开展阅读活动,而绘本以生动活泼的内容、图文并茂的形式、丰富多样的内涵、耐人寻味的思考而倍受青睐。(剩余3053字)
登录龙源期刊网
购买文章
巧用绘本促学习的香港做法
文章价格:4.00元
当前余额:100.00
阅读
您目前是文章会员,阅读数共:0篇
剩余阅读数:0篇
阅读有效期:0001-1-1 0:00:00