注册帐号丨忘记密码?
1.点击网站首页右上角的“充值”按钮可以为您的帐号充值
2.可选择不同档位的充值金额,充值后按篇按本计费
3.充值成功后即可购买网站上的任意文章或杂志的电子版
4.购买后文章、杂志可在个人中心的订阅/零买找到
5.登陆后可阅读免费专区的精彩内容
打开文本图片集
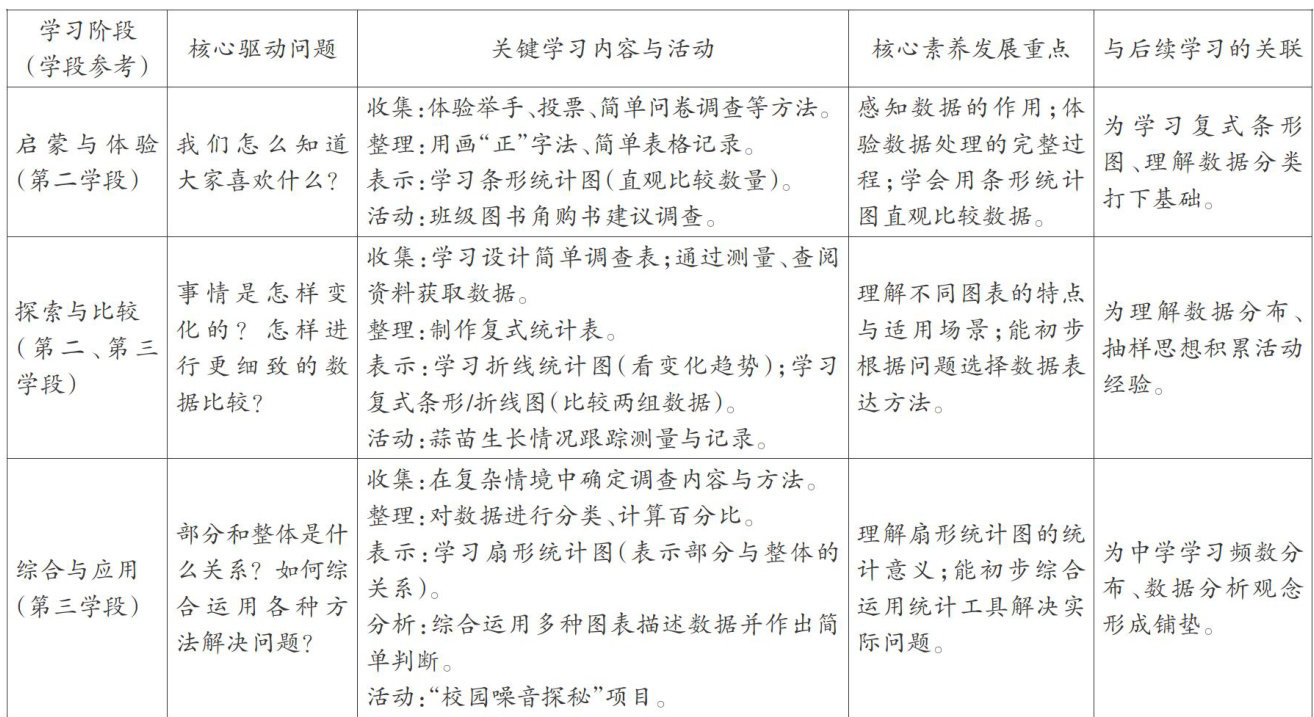
义务教育数学课程标准强调以真实情境培育学生数据意识,大单元教学成为落实这一要求的重要途径。本期三篇文章聚焦“数据的收集、整理与表达”主题内容整合,从不同维度呈现大单元教学设计与实践探索:其一,构建分层递进的素养目标培育教学体系;其二,依托校园真实情境设计连贯的实践活动;其三,整合单式与复式条形统计图的教学以实现思维进阶。(剩余3587字)
登录龙源期刊网
购买文章
聚焦数据意识的大单元教学设计与实施
文章价格:4.00元
当前余额:100.00
阅读
您目前是文章会员,阅读数共:0篇
剩余阅读数:0篇
阅读有效期:0001/1/1 0:00:00